
15年前,我国有近50万农村孤儿,其中20万孤儿的生活没有得到制度性的保障。当时,《新闻调查》记者在云南对孤儿的救助情况进行了调查。2005年,孤儿莫光泽、莫光辉兄弟俩,和爷爷生活在一起;孤儿金凹洪、金贺英、金老三兄妹独立生活;孤儿代艳梅借养在邻居家里。
莫光辉、莫光泽的父亲病逝后,母亲也离开了他们。之后哥俩和70多岁的爷爷相依为命,艰难生活,爷爷年纪大了,许多家务活力不从心,哥哥光泽承担了家里的大部分体力活,喂猪、打猪草、砍柴,样样能干。光辉、光泽和爷爷的生活没有稳定的保障,爷爷对两个孙子的生活及前途非常担忧。
莫光泽小学毕业的时候,就决定不再上中学。《新闻调查》“等待救助的孤儿”节目播出以后,光泽在当地有关部门的帮助下,得以免除学费,重新回到课堂,最终读到初中毕业,虽然拿到了高中毕业证,但最终未去,而弟弟光辉初中没有毕业就辍学了。原因都是想为家里多分担一点。
初中毕业后,光泽开始在家里附近的建筑工地打工,他想尽快挣到钱,为爷爷减轻生活的负担。但在一天打工结束后,遭遇车祸导致肝脏破裂。18岁开始,光泽远离家乡去广东打工,以后他还去过内蒙古、湖南等地打工。
弟弟光辉和哥哥光泽一样,最初在家乡打工,后来也去了外地打工。光泽、光辉都在外打工,家里的经济状况得到了改善。但是长时间外出,兄弟俩和爷爷一年老头聚少离多,无论走到哪里,兄弟俩都时时牵挂着家里的爷爷。
2018年爷爷病重,光泽赶回了家,在爷爷即将告别这个世界前,光泽和在外打工认识的傣族姑娘钱相英举行了婚礼。
据了解,截至2019年,孤儿光泽、光辉生活的贺勐村,农民人均纯收入达到12000多元,现在全村827户都已经脱贫。
光泽马上准备去外地打工了,兄弟俩日常也难得见面。光泽说,一边生活,一边苦,慢慢来,生活会好的。
金凹洪的父亲因吸毒去世后,母亲在巨大的精神和经济压力下远走他乡,金家留下三个未成年的孩子,他们的生活陷入困境。由于父亲吸毒,金凹洪只上了两三个月学,金贺英只上了几天,而弟弟金老三则一天都不曾读过书。金贺英当年上了几天的学,然后就去家里附近的餐馆打工补贴兄妹三人的家用。
15年过去了,当年的孤儿已经长大成人,他们在努力把日子过得越来越好,由于毒品和贫困的影响,金老三没有上过一天学,10多年来他主要靠帮别人砍甘蔗、做农活维持生活。如今成家以后的金老三和媳妇一起种了3亩多地,有时也外出打些零工。金老三说除了种地以外,如果有开铲车的活,一个月还能挣四五千元。
现在金贺英有了自己的小家,为了盖新房,她远去江苏打工,结婚后,生了两个儿子,大儿子现在已经上了初中一年级。
代艳梅不到十岁时,父母相继病逝,孤苦无依的小艳梅幸运地被杜永芬收留了。
杜永芬已有两个女儿,艳梅的到来给这个家庭增加了不少的开销。她的丈夫出外打工,每年挣回一千多元钱来维持全家的日常开销,而三个孩子一开学就得花出700多元。艳梅在杜永芬家一呆就是8年,日子过得虽然艰难,但杜永芬用她乐观、坚韧、不放弃的生活态度支撑着这个家。
15年后,当记者再次到访,代艳梅已经结婚,有了两个孩子,丈夫经常外出打工,平常她就就和女儿、婆婆一起生活。随着两个女儿慢慢长大,代艳梅现在在附近的农家乐打工。代艳梅刚到农家乐的时候,做了几个月的服务员,现在她开始学习配菜。
而曾经是建档立卡贫困户的杜永芬家,现在已经脱贫。两个女儿和代艳梅已经成家,杜永芬的生活负担慢慢减轻。由于杜永芬热心公共事务,她被村民选为新乐村代家寨的村民小组长。
2005年,我国的孤儿救助政策还不完善,孤儿救助政策没有制度性保障,当时采访的孤儿中,只有金家三兄妹因为家长吸毒去世的特殊原因,能够得到政府发放的每月每人50元的生活费。
而如今,孤儿救助政策已经发生了很大变化。记者随腾冲市民政局的工作人员进行了一次入户调查。据工作人员介绍,目前事实无人抚养儿童也纳入了孤儿保障范围,每月能得到1274块钱的生活补助,保障他们的基本生活,这相当于四个人的低保标准。
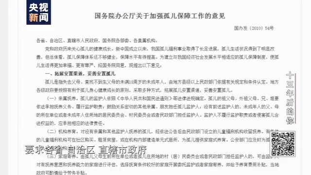
为了建立健全我国孤儿保障体系,2010年,国务院办公厅下发关于加强孤儿保障工作的意见,要求各省、自治区、直辖市政府按照不低于当地平均生活的水平的原则,合理确定孤儿基本生活最低养育标准,并建立孤儿基本生活最低养育标准自然增长机制。
2019年7月,民政部办公厅下发文件,自2019年起民政部利用彩票公益金,实施“福彩圆梦*孤儿助学工程”项目,只要是孤儿考上大学、大专等各类学校,每人每学年能够得到1万元助学金。