禁塑限塑时间表来了!商务部公布禁塑限塑阶段性任务

2020-09-01 08:16:50来源:中国新闻网编辑:覃贻花

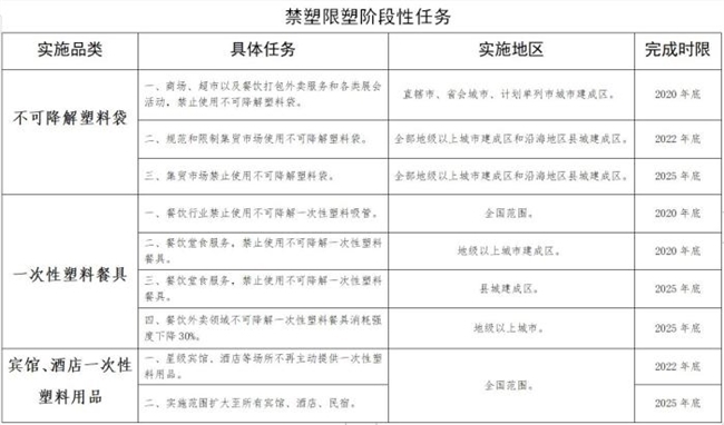
31日,商务部办公厅发布关于进一步加强商务领域塑料污染治理工作的通知,公布禁塑限塑阶段性任务,要求到2020年底,直辖市、省会城市、计划单列市城市建成区的商场、超市以及餐饮打包外卖服务和各类展会活动禁止使用不可降解塑料袋;到2020年底,全国范围内餐饮行业禁止使用不可降解一次性塑料吸管;到2022年底,全国范围内星级宾馆、酒店等场所不再主动提供一次性塑料用品。到2025年底,实施范围扩大至所有宾馆、酒店、民宿。

    编辑推荐