
成华区新型冠状病毒肺炎疫情
防控指挥部检测通知
广大市民朋友:
因疫情防控需要,为切实保障广大群众健康安全,请下列人员于2020年12月9日内参加免费核酸检测。
一、检测对象
1. 2020年11月23日到12月7日到过成华区崔家店云景台小区的人员。
2. 2020年12月6日凌晨0:30到12月7日22:00到过成华区海雾里小酒馆(华林三路6号2栋2楼)的人员。
二、检测时间
2020年12月9日24时前
三、检测地点
1. 成都新华医院(成华区双桥路180号)
2. 成都誉美医院(成华区下涧槽路11号)
四、注意事项
请参加核酸检测的人员带上身份证或户口本等有效证件,有序排队参加检测,做好个人防护,避免乘坐大众交通工具。如有不适,及时前往医疗机构发热门诊就诊。
成都市成华区新型冠状病毒肺炎疫情防控指挥部
2020年12月8日
锦江区新型冠状病毒肺炎疫情
防控指挥部检测通知
12月8日上午,成都市锦江区新型冠状病毒肺炎疫情防控指挥部发布通知,请下列人员于2020年12月8日内参加核酸检测。
因疫情防控需要,为切实保障广大群众健康安全,严防疫情扩散,请下列人员于2020年12月8日内参加核酸检测。
一、检测对象
1.2020年12月2日0时至2020年12月8日8时期间前往过老街盘盘麻辣烫(上东大街289号)就餐人员。
2.2020年12月2日0时至2020年12月8日8时到过下西顺城街AMUSING CLUB酒吧的人员。
3.2020年12月2日0时至2020年12月8日8时到过一环路(娇子音乐厅附近)Playhouse酒吧的人员
二、检测时间
2020年12月8日24时前
三、检测地点
地点一:四川友谊医院(成都市锦江区上沙河铺街96号)
地点二:四川电力医院(成都市锦江区东风路17号)
地点三:成都锦欣沙河堡医院(成都市锦江区佳宏路29号)
地点四:成都东区医院(成都市锦江区经天路2号)
四、注意事项
请参加核酸检测的人员,服从现场工作人员的统一安排,有序排队参加检测,做好个人防护、避免乘坐大众交通工具。如有不适,及时前往医疗机构发热门诊就诊。
金牛区新型冠状病毒肺炎疫情
防控指挥部检测通知
12月8日上午,成都市金牛区发布通知,请下列人员于2020年12月8日内参加核酸检测。
因疫情防控需要,为切实保障广大群众健康安全,严防疫情扩散,请下列人员于2020年12月8日内参加核酸检测。
一、检测对象
2020年12月6日21时后到过赫本酒吧(金牛区解放路二段217号)的人员。
二、检测时间
2020年12月8日24时前
三、检测地点
地点一:金牛区疾控中心(成都市金牛区侯家桥路136号);
地点二:金牛区驷马桥社区卫生服务中心(成都市金牛区树蓓巷1号附2号)。
四、注意事项
请参加核酸检测的人员,服从现场工作人员的统一安排,持身份证有序排队参加检测,做好个人防护。如有不适,及时前往医疗机构就诊。
成都市金牛区新型冠状病毒肺炎疫情防控指挥部
2020年12月8日
郫都区新型冠状病毒肺炎疫情
防控指挥部通知
广大市民朋友:
因疫情防控需要,为切实保障广大群众健康安全,严防疫情扩散,定于2020年12月8日,对郫筒街道辖区各村(社区)、唐昌镇永安村、唐昌镇钓鱼村、唐昌镇锦宁村、唐昌镇千夫村、唐昌镇沙河村、唐昌镇福昌村、唐昌镇万寿社区和唐昌镇青杨村的全体市民开展免费核酸检测。
一、检测对象
长期居住和临时居住在郫都区郫筒街道各村(社区)和唐昌镇永安村、唐昌镇钓鱼村、唐昌镇锦宁村、唐昌镇千夫村、唐昌镇沙河村、唐昌镇福昌村、唐昌镇万寿社区和唐昌镇青杨村的全体市民,以及在以上区域工作、就学等人员。
二、检测时间
2020年12月8日24时前。
三、检测地点设置
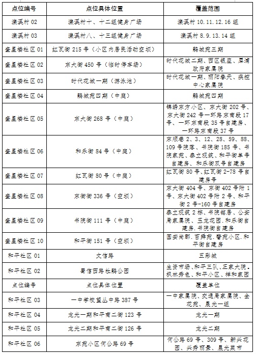
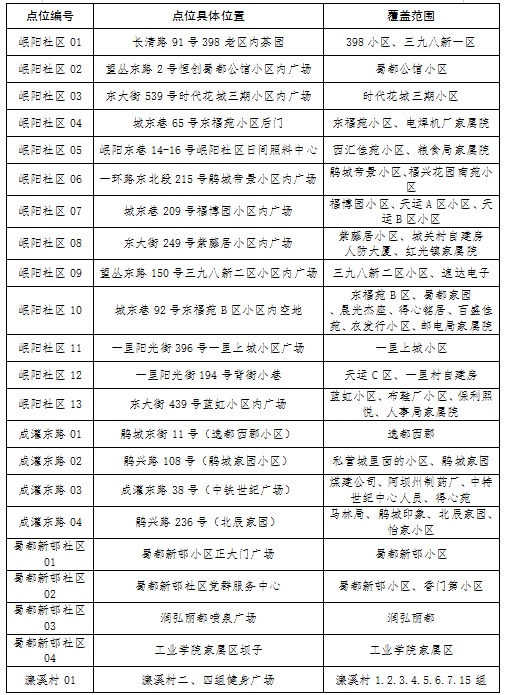
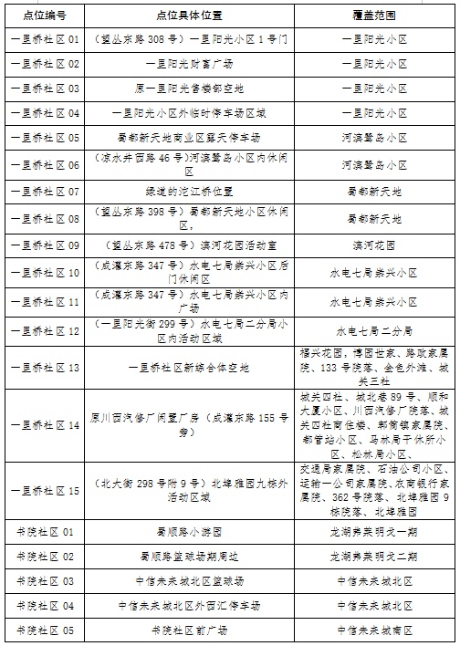
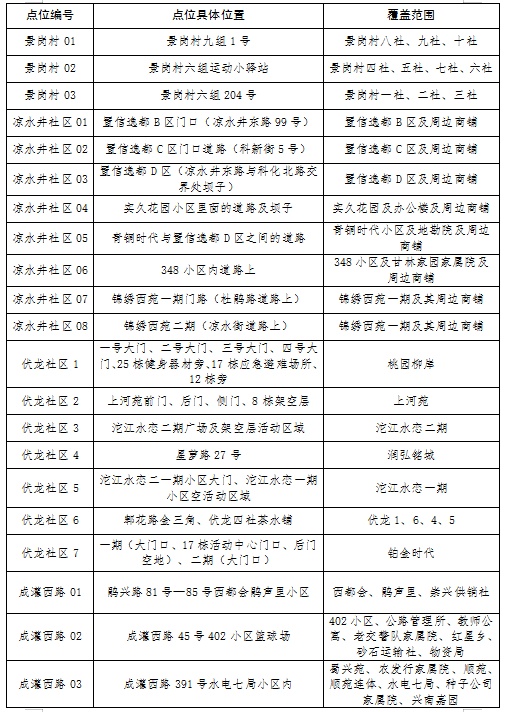
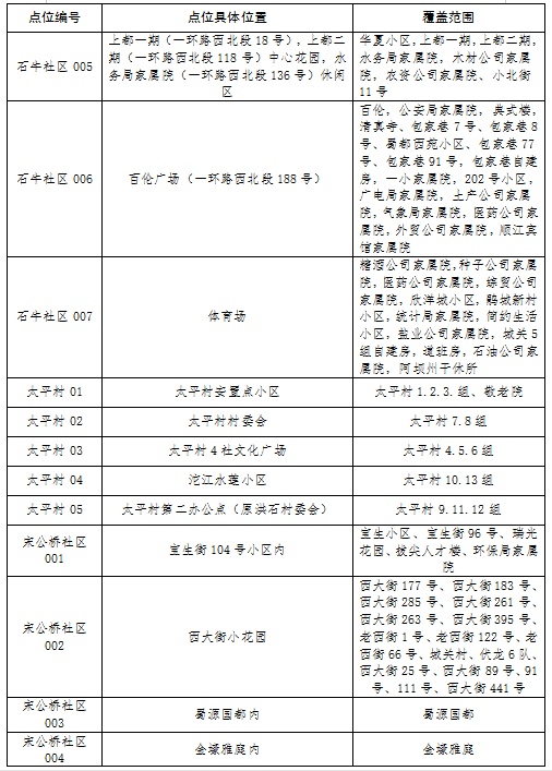
郫筒街道设置175个核酸检测点,唐昌镇原唐元片区设置8个核酸检测点,详见附表。
四、注意事项
请参加核酸检测的人员,带上身份证或户口本等有效证件,根据检测点位安排就近有序排队参加检测。参加检测时请保持1米间隔,并做好个人防护。如有不适,请及时前往医疗机构就诊。
成都市郫都区新型冠状病毒
肺炎疫情防控指挥部
2020年12月8日
新冠肺炎疫情防控核酸检测点位分布表
转发,周知!