
爱运动的朋友们
普法时间到了!
有人要问了
“和朋友运动一下,还能闹上法院?”
真的能
假如你在运动中不小心误伤朋友
对方提出索赔
赔?
还是不赔?
朝阳法院告诉你,不用赔!
(看到“朝阳”二字,有没有虎躯一震?但是注意了,这里没有群众)
1月4日,备受关注的“民法典首案”开审
起因是74岁的原告
与被告在某公园进行羽毛球3V3赛时
被击中右眼
致使右眼接近失明
原告诉至公堂
主张对方赔偿医疗费、护理费、住院伙食补助费等各项费用
北京市朝阳区人民法院
(简称“朝阳法院”,虎躯别震了)
当庭宣判:
原告自愿参加
具有一定风险的对抗性竞技比赛
将自身置于潜在危险之中
应认定为自甘冒险的行为
且被告不存在故意或重大过失
故根据《中华人民共和国民法典》
第1176条第1款的规定
判决驳回了原告的全部诉讼请求
自甘冒险
也叫“自甘风险”
是在今年元旦正式实施的《民法典》中确立的规则
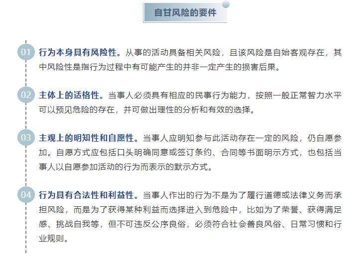
自甘风险的适用条件
请看下图(⬇)
有心人可以存档,以备不时之需
如何看待“自甘风险”规则?
⬇先听听专家怎么说⬇
案例判决后
吃瓜群众们也迅速分成两大阵营
认可的一方
觉得判得好!判得妙!
正确划分责任
激发运动热情
合法、合情也合理
(认可自甘风险,网友观点如上⬆)
有异议的一方
觉得羽毛球这样的隔网运动还好说
如果是足球、篮球……
问题来了!
足篮球业余比赛,在对抗中使用“小阴招”
怎么认定是否“存在故意或重大过失”?
(担忧故意伤害,网友观点如上⬆)
莫非踢球还得带个行车记录仪?
还是给场边架上几台摄像机
来个“山寨”VAR?
不服?
不服看回放啊
⬇此处插播一条科普⬇
职业比赛有行规
都是行业内(比如足协)调查处罚
一般闹不上民事法庭
也有“骑墙"的网友认为
运动场上受了伤
当事双方最好各退一步
共同承担
为了这事朋友变成原被告
不值当
议论纷纷中
保险公司却有意外之喜
屡遭广大网友和专家@
(关于保险,网友观点如上⬆)
法律专家于善旭也觉得
都要受伤害一方自己担责
好像也有哪里不对
“这就需要用其他方式来解决
和市场相结合。
比如个人要更多买保险。”
这里,友情赞助保险公司一句广告语:
运动有风险
保险很必要~
未来,会有更多类似案例
个人需要增强运动风险防范和承担意识
而法院在判决中
面对不同的情况
如何让法、理、情更加相融相通
也将成为看点
策划撰稿:王浩宇、李丽、林德韧、吴书光
统筹:李丽
协调:王浩宇、赵建通
新媒体编辑:赵建通
签发:彭东
版权归新华社所有未经许可不得转载