
当前
北京市疫情得到初步控制
但疫情防控形势依然严峻复杂
近日
各区持续加大检查
未按要求履行疫情防控主体责任的市场主体
通报详情如下
↓↓
西城区
1月8日第五批名单通报如下:
1月7日第四批名单通报如下:
朝阳区
1月7日通报名单如下:
1. 三间房地区北京蜀辉快餐店没有消毒记录和员工体温记录。
2. 三间房地区北京爱万宏达商贸有限公司人员不带口罩,没有消毒记录,没有体温记录,没有健康宝。
3. 望京街道源盛永乐(北京)科技有限公司入口处没有测温人员,经营场所聚集区域未设“一米线”,健康宝二维码设置在收银台处,不醒目。
4. 奥运村街道米粟米餐饮管理(北京)有限公司朝阳第一分公司进口牛肉未独立存放、操作员工未带手套。
5. 亚运村街道沃歌斯(天津)餐饮管理有限公司北京第三十分公司无单独存放进口冷链食品的冰柜。
海淀区
1月6日通报名单如下:
一、18家商场、超市测温验码不严格、“一米线”不落实、人员佩戴口罩不规范等问题
1.物美超市(增光路店)出入口扫码测温落实不到位。
2.永辉超市(清河店)入口扫码测温落实不严格,超市外底商防控措施落实不到位。
3.京客隆(万柳店)“一米线”落实不到位。
4.卜蜂莲花超市(金源店)“一米线”落实不到位。
5.绿源生鲜超市(万柳店)扫码登记落实不严格,熟食间员工不规范佩戴口罩。
6.金四季购物中心入口处测温不严格。
7.紫金庄园西门街坊邻居生活超市门口测温扫码落实不到位。
8.新隆嘉超市(宝盛里)排队结账人员密集、员工对顾客不佩戴口罩未提醒。
9.鲜安民果蔬超市(六里屯店)门口测温扫码落实不到位,店内部分员工佩戴口罩不规范。
10.地利生鲜(万泉庄路店)入口处测温扫码不严格。
11.憨邻福超市(蓝靛厂西路店)测温扫码不严格。
12.好适口(泰鑫源店)高峰时段查验健康宝不严格。
13.福泰康源平价大药房(宝盛路)店员未规范佩戴口罩。
14.北京安吉环美商店(四道口)员工未规范佩戴口罩。
15.味多美(永泰庄地铁站店)店内员工对顾客不规范佩戴口罩未提醒,人流量大时店员对顾客验码测温不严格。
16.稻香村(永泰店)客流量大时,顾客未能保持1米安全距离,员工对顾客未佩戴口罩现象不提醒。
17.新侨三宝乐面包店(六里屯店)对进店人员没有测温扫码。
18.东风本田4S店(万泉河店)入口只验码不测温,未专门划定“一米线”,对休息区客户不戴口罩未提醒。
二、4家写字楼个别单位员工佩戴口罩不规范、“一米线”不落实等问题
1.IMOMA大厦1-0503北京网能经纬科技有限公司员工未按规定佩戴口罩。
2.悦MOMA大厦209室北京沃瑞亨种业科技有限公司员工未按规定佩戴口罩。
3.元吉大厦排队测温时“一米线”执行不到位。
4.金泰富地大厦1202-1203北京派特森科技有限公司部分员工未按规定佩戴口罩。
三、8家餐饮企业测温验码不严格、从业人员佩戴口罩不规范等问题
1.渡娘火锅(清河店)高峰时段查验健康宝不严格。
2.满座儿(益园店)个别员工未佩戴口罩。
3.肯德基(永泰庄店)门口没有测温。
4.北京奈雪餐饮有限公司海淀第二分公司“一米线”不落实。
5.丰茂烤串(金源店)部分后厨员工未佩戴手套。
6.玫瑰花园自助烤肉店(金源店)部分顾客取餐不佩戴手套。
7.蓟鑫大厦北京草原青餐饮管理有限责任公司消毒记录、员工体温记录不全。
8.品质伊骊(紫金店)门口无人员测温。
1月6日通报名单如下:
顺义区
1月7日第三批通报名单如下:
昌平区
1月7日通报名单如下:
房山区
1月7日房山区市场监管局检查问题清单通报如下:
1月7日房山区城管执法局检查问题清单通报如下:
1月7日房山区文化和旅游局检查问题清单通报如下:
密云区
1月7日通报名单如下:
1.鼓楼街道爱秀紫韵美容美发店存在无监测记录制度、未指定专人负责体温监测和消毒、员工口罩佩戴不规范的问题。
2.鼓楼街道北京博信快乐娃科技文化有限公司密云分公司存在顾客未佩戴口罩、工作人员未佩戴一次性手套的问题。
3.果园街道北京俊顺通自行车销售部存在员工佩戴口罩不规范的问题。
4.西田各庄镇董各庄村正红冉冉生活超市存在未对进店顾客扫健康宝二维码、测量体温的问题。
5.十里堡镇北京惠众普发商贸有限公司存在员工佩戴口罩不规范的问题。
6.鼓楼街道北京荣泽建城快餐店存在部分顾客进店未扫健康宝二维码的问题。
7.太师屯镇北京贵源居饭店存在个别人员未佩戴口罩的问题。
8.高岭镇北京金麦地餐饮服务有限公司存在餐饮服务从业人员未佩戴口罩的问题。
9.北京千龙网都宏扬创业上网服务有限公司存在消杀记录填写不及时的问题。
10.北京金沙岛娱乐有限公司存在前台测温人员在打扫卫生时未佩戴一次性手套问题。
11.北京富华鑫标准件有限公司存在消杀记录不齐全、就餐间距不足1米的问题。
12.北京京科博达科技发展有限公司存在消杀记录不齐全的问题。
13.北京市密云区金源机械配件厂存在员工佩戴口罩不规范的问题。
14.鼓楼街道车站路沙河三角地、车站平房区两处平房区存在未对返京人员进行“京心相助”信息登记的问题。
15.高岭镇上甸子村存在未制定核酸检测工作预案的问题。
16.果园街道西里社区果园西里卡口存在卡口无人值守的问题。
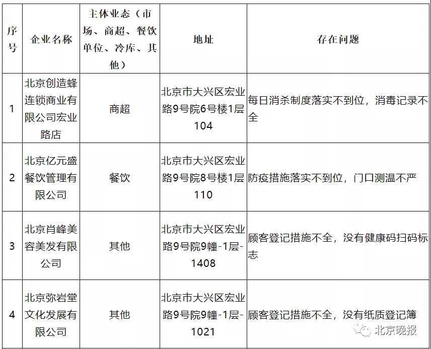
大兴区
1月8日通报名单如下:
