
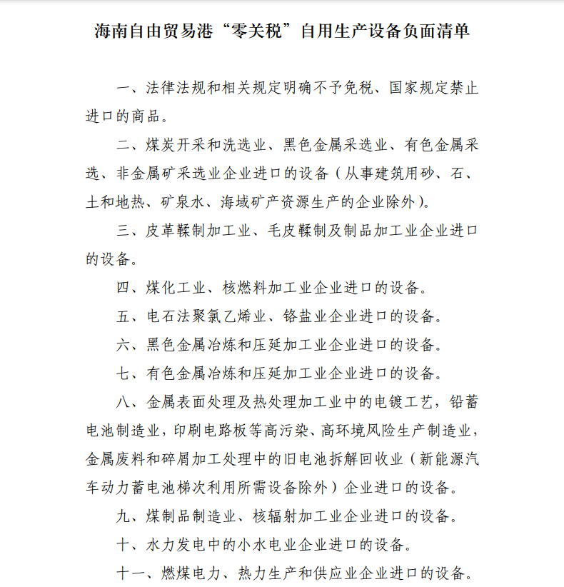
财政部4日对外发布一份负面清单,列出11类不适用海南自由贸易港“零关税”政策的自用生产设备。记者查阅发现,清单所列设备大多涉及煤炭开采、燃煤电力、煤化工业、有色金属采选等领域。
这份负面清单为财政部、海关总署、国家税务总局联合发布的通知附件内容。通知指出,此处所称生产设备,是指基础设施建设、加工制造、研发设计、检测维修、物流仓储、医疗服务、文体旅游等生产经营活动所需的设备,包括《中华人民共和国进出口税则》第八十四、八十五和九十章中除家用电器及设备零件、部件、附件、元器件外的其他商品。
通知明确,“零关税”生产设备限海南自贸港符合政策规定条件的企业在海南自贸港内自用,并接受海关监管。
因企业破产等原因,确需转让的,转让前应征得海关同意并办理相关手续。其中,转让给不符合政策规定条件主体的,还应按规定补缴进口相关税款。转让“零关税”生产设备,照章征收国内环节增值税、消费税。
通知还要求,海南省相关部门应通过信息化等手段加强监管、防控风险、及时查处违规行为,确保生产设备“零关税”政策平稳运行,并加强省内相关部门信息互联互通,共享符合政策条件的企业、“零关税”生产设备的监管等信息。
根据《海南自由贸易港建设总体方案》,在全岛封关运作前,海南自贸港“零关税”政策覆盖四类商品,通过“一负三正”的清单管理实施。其中,企业进口自用生产设备“零关税”实行负面清单管理,营运用交通工具及游艇、企业生产原辅料和岛内居民消费进境商品“零关税”实行正面清单管理。
记者刘红霞、吴茂辉