
6月1日,为进一步细化落实广州市新冠肺炎疫情分级分类防控工作,在13号通告基础上,广州市新型冠状病毒肺炎疫情防控指挥部发布补充通告,原文如下:
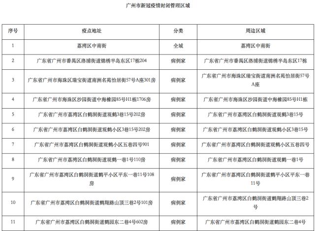
一、荔湾区中南街全域(7平方公里0.83万人)、全市所有感染者居住和工作的37个疫点及周边区域(详见附件1):严格居家,足不出户,执行封闭管理(管理措施详见附件2)。
二、荔湾区白鹤洞街、冲口街、海龙街、东漖街,海珠区瑞宝街南洲名苑、沙园街中海橡园小区,番禺区洛浦街锦绣半岛东区除封闭管理区之外区域,以及感染者活动过的重点场所周边区域执行封控管理(管理措施详见附件3),人员只进不出,严禁聚集。
三、荔湾区石围塘街、茶滘街、东沙街、花地街辖区,执行严格的健康管理,非必要不外出,实行住家、单位“两点一线”闭环管理(管理措施详见附件4)。
四、全市除以上区域:执行13号通告第三点的防控措施外,搭乘公共交通工具,进入餐饮、娱乐场所、室内文化体育场馆、各类市场、商场等场所需亮码。
五、全市所有区域,一旦发现新增阳性感染者,立即参照第一点执行。
以上各区域管控措施,依据疫情风险评估结果动态调整、降级、解除。
封闭管理及封控管理期间,各级党委政府做好物资保障、健康服务、人文关怀等工作,充分发挥“三人小组”工作机制作用,确保居民生活平稳有序。
本通告自发布之日起施行。
附件1:
附件2:
广州市新冠疫情社区(村)封闭管理措施
为指导和规范广州市相关社区(村)因新冠肺炎疫情采取社区(村)封闭管理,确保社区(村)规范处置、精准防控,特提出以下措施。
一、实行社区封闭管理。相关街道、社区(村)设立卡口,仅保留一个出入口,关卡24小时值守。人员只进不出,车辆禁止通行。人员就医等需求需提供相关佐证方可出入,出入时规范防护,严格消毒。
二、严格社区管控措施。停止社区内所有商贸服务,娱乐场所、餐饮、商铺、群众性健身文化活动场所等全部停业。
三、做好居家隔离。隔离期间,社区所有人员足不出户。
四、满足基本需求保障。保障水电网络通信畅通,引导居民网上购物,物流专人管理,无接触配送到家。关注残疾人、独居老人、外出就医等人群的特殊需求,困难人员由政府保障生活必需品的供给。
五、做好涉疫情生活垃圾处理。一般隔离人员产生的垃圾按“其他相关生活垃圾”的处置,垃圾日产日清,清理前用含有效氯500~1000mg/L的消毒液或75%的酒精喷洒消毒,双层垃圾袋包装,再按照生活垃圾分类要求处理。普通居民使用后废弃的口罩,按照生活垃圾分类要求处理。
六、规范环境消杀。严格按照操作标准开展消毒工作,重点对厢式电梯、公共楼道、公共厕所、公共座椅、健身器材等公共区域与设施,电梯按键、楼梯扶手、单元门把手、快递柜等手经常接触的重点部位进行消毒。
七、加强人员健康监测和服务。实施“专人包户”制度,居委和属地公安机关组成监控和服务团队,“社区三人组”负责居家观察人员健康监测,每日2次体温检测和症状询问。出现发热、咳嗽等症状人员及时送定点医院排查。广州市辖区医疗机构负责辖区居民日常疾病诊疗,需转封闭管理区域外时应及时进行核酸检测。
八、组织开展核酸检测。按广州市新冠肺炎防控指挥部确定频次(一般为5次,分别为隔离第1天、第4天、第7天、第10天、第14天)对区域内全体居民开展核酸检测。采样时避免人群聚集和交叉。
九、做好宣传引导,维护秩序稳定。密切关注群众反映,加强对群众的心理疏导和宣传引导,营造“不造谣、不传谣、不信谣”的防控氛围,维护社区(村)稳定。
十、社区(村)封闭管理的解除。14天内无新增感染者,病例及密切接触者有效管控,环境清洁消毒合格,达到封闭管理时限后,由街道(镇)提交申请,区新冠肺炎防控指挥部组织相关部门进行评估,报广州市新冠肺炎防控指挥部同意,解除封闭管理。
附件3:
广州市新冠疫情社区(村)封控管理措施
为指导和规范广州市相关社区(村)因新冠肺炎疫情采取社区(村)封控管理工作,确保社区(村)规范处置新冠肺炎疫情,做到精准防控,特提出本措施。
一、社区封控管理。相关街道、社区(村)设立卡口,仅保留一个出入口,关卡24小时值守。人员只进不出,车辆禁止通行。人员就医等需求需提供相关佐证方可出入,出入时规范防护,严格消毒。
二、严格社区管控。社区内所有非生活必需的商贸服务、娱乐场所、餐饮、商铺、群众性健身文化活动场所等全部停业。区域内保留1~2家超市、肉菜市场,其员工不得离开封控管理区,工作时全程规范佩戴口罩。
三、居民居家隔离。实施封控管理的社区原则上居民足不出户,待2次核酸检测结果阴性后,可以有序到社区(村)内的超市采购生活物资、领取快递以及非聚集性活动等。
四、做好居民基本需求保障。组织社区物流网络保障社区物资供应,社区超市、肉菜市场为居民提供服务。可适当设置外卖、快递临时暂存点,做到专人管理,无接触配送。关注残疾人、独居老人、外出就医等人群的特殊需求,困难人员由政府保障生活必需品的供给。
五、做好涉疫情生活垃圾的处理。一般隔离人员产生的垃圾按“其他相关生活垃圾”的处置,设置指定垃圾收集装置,日产日清。
六、规范环境消杀。严格按照操作标准开展消毒工作,重点对厢式电梯、公共楼道、公共厕所、公共座椅、健身器材等公共区域与设施,电梯按键、楼梯扶手、单元门把手、快递柜等手经常接触的重点部位进行消毒。
七、加强人员健康监测和服务。实施“专人包户”制度,居委和属地公安机关组成监控和服务团队,“社区三人组”负责居家观察人员健康监测,每日2次体温检测和症状询问。出现发热、咳嗽等症状人员及时送定点医院排查。辖区医疗机构负责辖区居民日常疾病诊疗,需转封控区域外时应及时进行核酸检测。
八、组织开展核酸检测。按市新冠肺炎防控指挥部确定频次(一般为4次,分别为隔离第1天、第4天、第7天,第14天)对区域内全体居民开展核酸检测,采样时避免人群聚集和交叉。
九、做好宣传引导,维护秩序稳定。密切关注群众反映,加强对群众的心理疏导和宣传引导,营造“不造谣、不传谣、不信谣”的防控氛围,维护社区(村)稳定。
十、社区(村)封控管理的解除。14天内无新增感染者,病例及密切接触者有效管控,环境清洁消毒合格,达到封控管理时限后,由街道(镇)提交申请,区新冠肺炎防控指挥部组织相关部门进行评估,报市新冠肺炎防控指挥部同意,解除封控管理。
附件4:
广州市新冠疫情社区(村)闭环管理措施
为加强广州市中高风险地区周边地区疫情防控工作,指导相关人员做好闭环管理工作,特制定本措施。
一、实施严格的社区管控。所有小区设置卡口,实行24小时值守,出入口严格执行体温必测、口罩必戴、扫通行码、亮健康码通行。禁止非必要人员及车辆进出。
二、居民非必要不外出。防控区域内居民不聚集不串门,在第1次核酸检测结果出具前暂实施居家隔离。持48小时内核酸检测阴性结果的,外出时尽量避免乘坐公共交通,“两点一线”往返目的地。
三、做好基本公共服务。区域内公共交通限制载客量保持在限定值60%以下。餐饮单位严禁堂食。娱乐场所、群众性活动场所暂时关闭,超市、肉菜市场加强通风,限制人流,提倡非现金支付。
四、加强健康服务。落实“四个一”健康服务,指导居民自我健康检测,每日测量体温,出现发热、咳嗽等症状及时到辖区内正规医疗机构就诊,并向所在社区报备,基层医疗卫生服务机构随访。辖区医疗机构加强发热病例监测,药店强化发热等感冒药销售登记上报管理。
五、加强环境卫生。加强爱国卫生运动,清除卫生死角,加强对公共卫生间、社区活动场所、户外活动设施等公共部位以及垃圾站点的消毒。