
中新网6月11日电 据中国网信网消息,针对Keep等129款App违法违规收集使用个人信息情况,国家互联网信息办公室11日发布了相关通报。
通报称,近期,针对人民群众反映强烈的App非法获取、超范围收集、过度索权等侵害个人信息的现象,国家互联网信息办公室依据《中华人民共和国网络安全法》《App违法违规收集使用个人信息行为认定方法》《常见类型移动互联网应用程序必要个人信息范围规定》等法律和有关规定,组织对运动健身、新闻资讯、网络直播、应用商店、女性健康等常见类型公众大量使用的部分App的个人信息收集使用情况进行了检测。现将有关情况通报如下:
一、运动健身类App情况
二、新闻资讯类App情况
三、网络直播类App情况
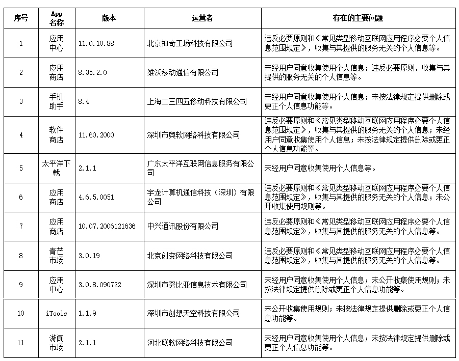
四、应用商店类App情况
五、女性健康类App情况
六、网上购物类App情况
七、学习教育类App情况
八、婚恋相亲类App情况
通报指出,针对检测发现的问题,相关App运营者应当于本通报发布之日起15个工作日内完成整改。