
北京公交、地铁部门根据北京市公安局《关于庆祝中国共产党成立100周年大型文艺演出活动交通管制的通告》的要求,6月29日(周二)首班车起,陆续对国家体育场周边相关公交线路、地铁车站进行运营调整。运营调整时间正值工作日早、晚高峰,请大家提前安排好出行时间和路线,尽可能避开活动区域、错峰出行。
公交、地铁发布运营调整通告
地面公交方面:6月29日首班车至演出活动结束(具体时间以现场交通管制结束时间为准),53条线路将调整运营安排。其中:停驶6条、区间20条、绕行甩站27条。
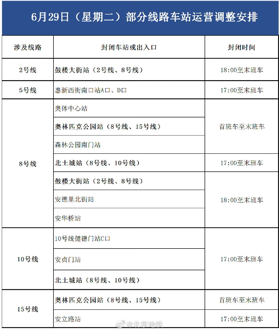
轨道交通方面:6月29日首班车至末班车,2号线、5号线、8号线、10号线、15号线等5条地铁线路,奥体中心站、奥林匹克公园站、森林公园南门站等部分地铁车站将进行封闭出入口、封站等运营调整,全市轨道交通线网没有停运线路。
公交实时监控 适时增发车次保运营
6月29日首班车至演出活动结束(具体时间以现场交通管制结束时间为准),全市53条公交线路将调整运营安排。
82路(前门—国家体育场东)、319路(南七家—大运村公交场站)、379路(左家庄—育新小区)等公交线路在6月29日活动当天,从首班车起陆续开始调整行驶路线,采取绕行甩站和发区间等措施。928路(地铁望京西站—成府路口南)、专7路(安定门—安定门)、专8路(祁家豁子—祁家豁子)等6条线路从首班车起陆续停驶。大范围运营调整时间集中在6月29日晚高峰,379路(左家庄—育新小区)、5路(菜户营桥—北土城公交场站)、27路(定慧寺东—安定门外)等线路将从16时起陆续绕行、甩站,请市民提前规划出行路线,以免耽误行程。
部分地铁车站封闭 全路网无停运线路
6月29日演出活动当天,除部分地铁站封站外,轨道交通全路网正常运营,没有停运线路。
6月29日全天,国家体育场周边的8号线奥体中心站、奥林匹克公园站、森林公园南门站,以及15号线奥林匹克公园站封闭,各次列车在上述车站通过不停车。奥林匹克公园站停止8号线和15号线之间的换乘。
6月29日17:00至末班车,8号线北土城站、10号线安贞门站、北土城站,以及15号线安立路站封闭,各次列车在上述车站通过不停车。北土城站停止8号线和10号线之间的换乘。17:00至末班车,5号线惠新西街南口站A口、D口及10号线健德门站C口封闭,乘客可从其他出入口进出站。18:00至末班车,2号线鼓楼大街站、8号线鼓楼大街站、安德里北街站、安华桥站封闭,各次列车在上述车站通过不停车,鼓楼大街站停止2号线和8号线之间的换乘。
事先查询 合理安排出行计划
6月29日(周二)是工作日,特别是早、晚高峰出行的群众,请留意公共交通运营调整情况,或拨打96166公交服务热线、96165北京地铁服务热线、96123北京轨道交通路网客服热线查询相关信息,合理安排出行。(总台记者 王胜东)