天下
>
天下
> 正文
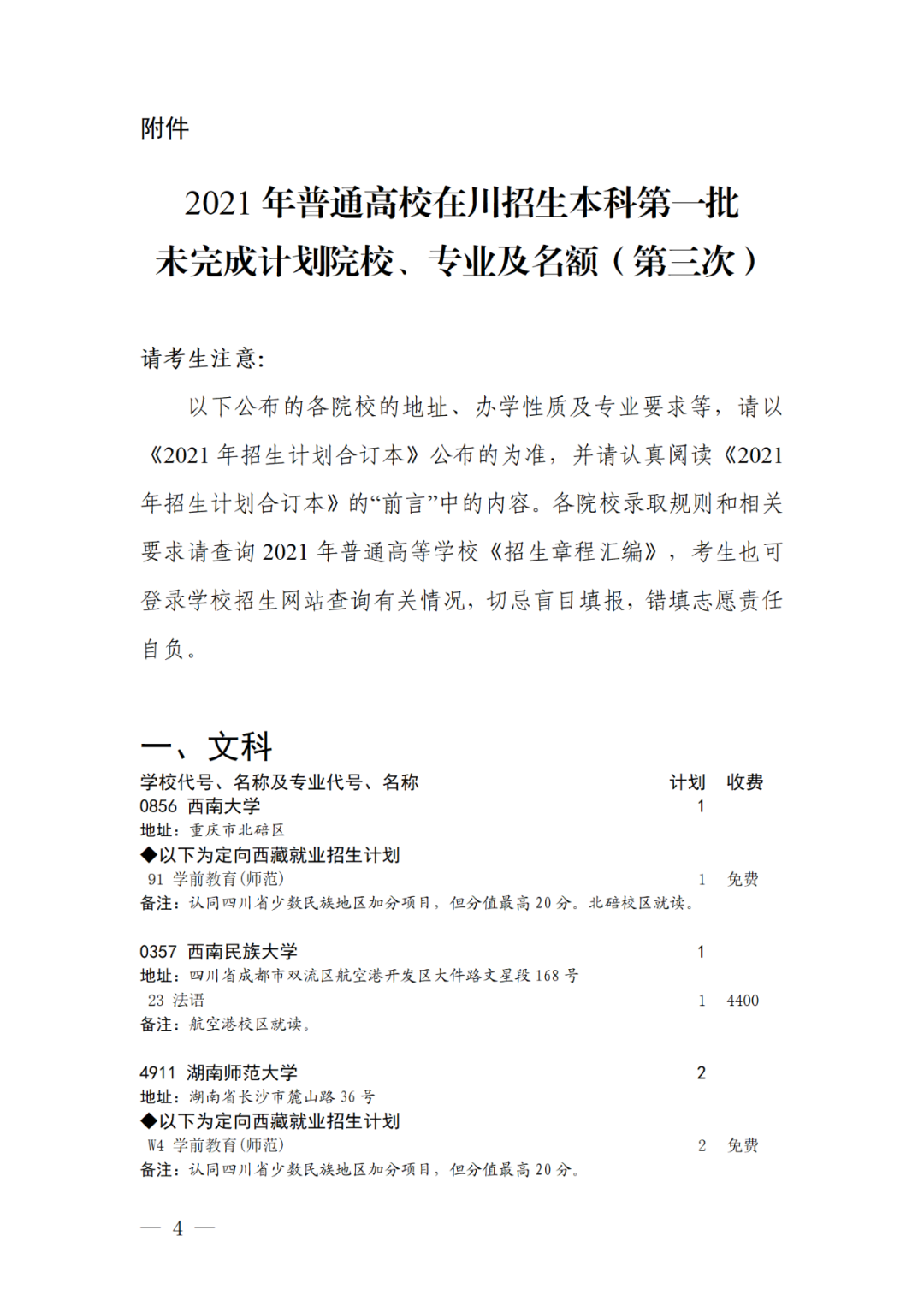
27日23:00截止!本科第一批未完成计划院校第三次征集志愿来啦
2021-07-27 16:25:34
来源:
四川在线
编辑:余义勇
四川在线 张雨瑄
7月27日,四川在线从省教育考试院获悉,四川从今日16:00起启动本科第一批未完成计划院校第三次征集志愿,志愿征集截至时间为27日23:00。
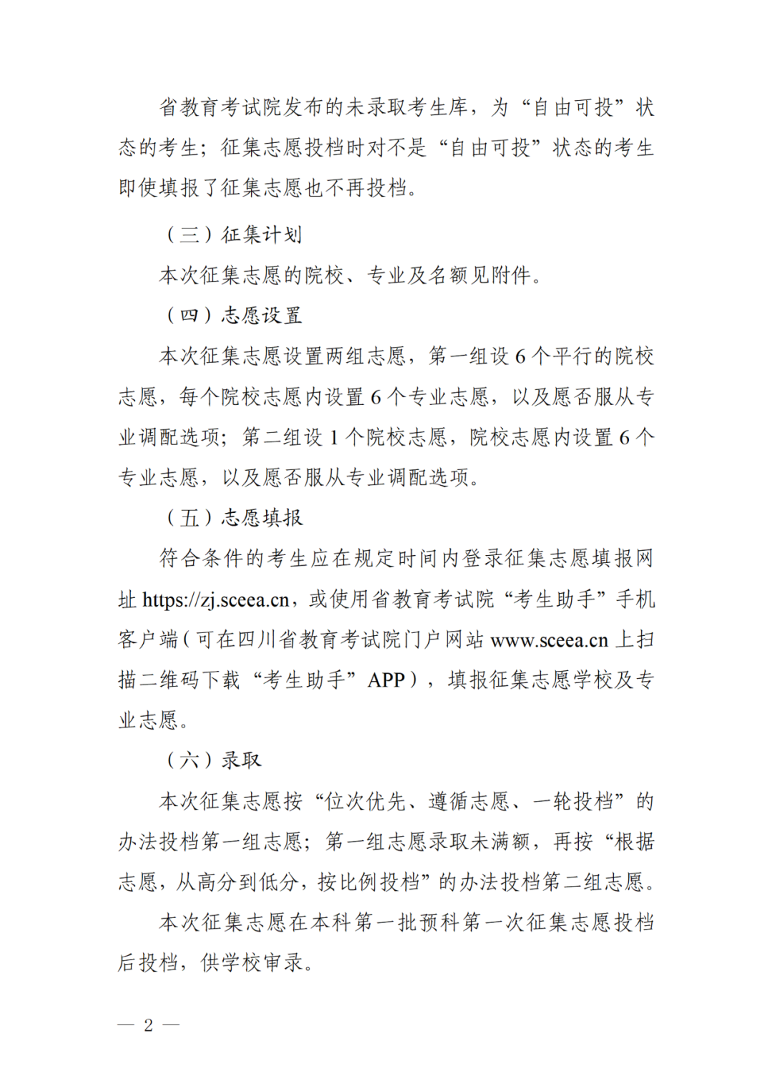
征集志愿有关事宜具体如下:
编辑推荐
视觉焦点
美出圈!成都这条街藏着三角梅花瀑 随手拍都是大片
四川石窟的“意”外守护者When Italy Meets Sichuan Grottoes
电影《四渡》即将上映
在茶的“源头”,人们怎样生活?丨灵感中国
乐山:蜀之胜,何“乐”而为?
排行榜