
江苏省镇江市8月3日凌晨发布通告称,为切实做好新冠肺炎疫情防控工作,保障镇江市人民群众生命健康安全,经江苏省新型冠状病毒感染肺炎疫情防控工作领导小组交通防控组同意,决定临时关闭镇江市部分高速公路出口。通告详情如下:
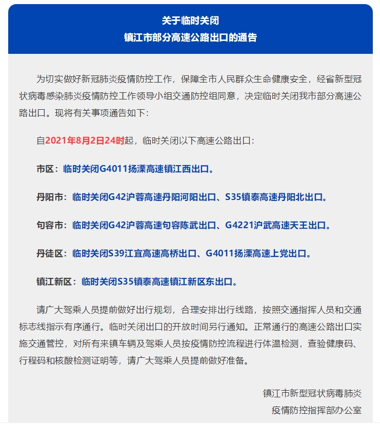
自2021年8月2日24时起,临时关闭以下高速公路出口:
镇江市区:临时关闭G4011扬溧高速镇江西出口。
丹阳市:临时关闭G42沪蓉高速丹阳河阳出口、S35镇泰高速丹阳北出口。
句容市:临时关闭G42沪蓉高速句容陈武出口、G4221沪武高速天王出口。
丹徒区:临时关闭S39江宜高速高桥出口、G4011扬溧高速上党出口。
镇江新区:临时关闭S35镇泰高速镇江新区东出口。
请广大驾乘人员提前做好出行规划,合理安排出行线路,按照交通指挥人员和交通标志线指示有序通行。临时关闭出口的开放时间另行通知。正常通行的高速公路出口实施交通管控,对所有来镇车辆及驾乘人员按疫情防控流程进行体温检测,查验健康码、行程码和核酸检测证明等,请广大驾乘人员提前做好准备。
(总台央视记者 吴睿)