
8月2日,河北省多地公布了次密接者的活动轨迹。其中,有多名次密接者曾在石家庄停留,涉及出租车、公交车、高铁等。
衡水通报一名次密接者活动轨迹
曾多次往返石家庄衡水
衡水市桃城区新型冠状病毒感染的肺炎疫情防控工作指挥部办公室8月2日发布关于紧急寻找次次密接人员的紧急通知。
(一)7月21日,新冠肺炎确诊病例的次密切接触人员乘坐K1292次列车16车厢从石家庄到衡水。
(二)7月21日,新冠肺炎确诊病例的次密切接触人员(两人)于11时20分左右乘坐D1674次列车10车厢从石家庄站到衡水站。
(三)7月21日,新冠肺炎确诊病例的次密切接触人员于14:51乘坐K716次列车12车厢从石家庄到衡水。
(四)7月22日,新冠肺炎确诊病例的次密切接触人员于09:55乘坐D1605次列车13车厢从石家庄到衡水。7月28日14:30乘坐G54次列车2车厢从衡水北站到石家庄,并于当日18:05乘坐K566次列车17车厢返回衡水。
请在上述时间段乘坐相关列车同车厢的人员立即向桃城区疾控中心报告。
衡水市桃城区新型冠状病毒感染的肺炎疫情防控工作指挥部办公室还请广大群众不造谣、不信谣、不传谣,保持正常生产生活秩序。积极主动接种新冠疫苗,提高免疫力,增强健康意识,保持正常社交距离,勤洗手、戴口罩、常通风、少聚集。
联系电话:0318—2160611/2855693
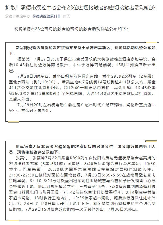
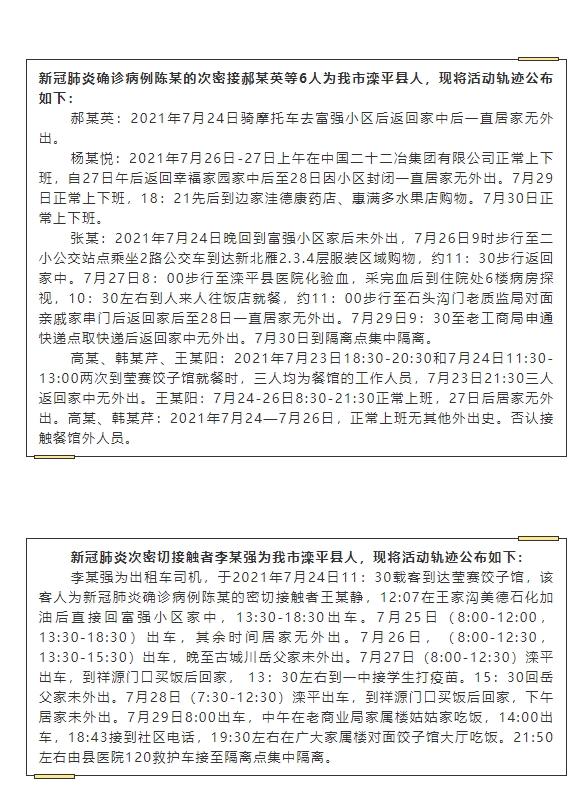
承德市疾控中心公布23位次密接者活动轨迹
多人曾在石家庄参加培训
(总台记者 谢宾超 胡向春)