天下
>
天下
> 正文
6日14:00截止!本科第二批未完成计划院校第二次征集志愿来啦
2021-08-05 22:57:29
来源:
四川在线
编辑:邓童童
四川在线记者 邓翔沣
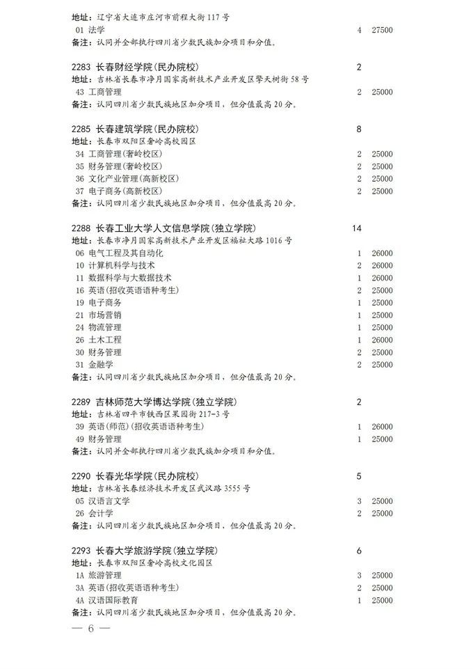
8月5日晚,四川在线记者从四川省教育考试院获悉,四川将对本科第二批未完成计划院校进行第二次征集志愿,详情如下:
编辑推荐
视觉焦点
美出圈!成都这条街藏着三角梅花瀑 随手拍都是大片
四川石窟的“意”外守护者When Italy Meets Sichuan Grottoes
电影《四渡》即将上映
在茶的“源头”,人们怎样生活?丨灵感中国
乐山:蜀之胜,何“乐”而为?
排行榜