一图速览 | 人口计生法的最新修改

2021-08-20 10:58:16来源:新华社微博编辑:

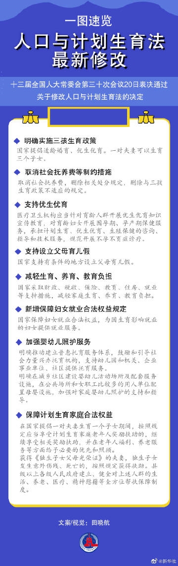
【一图速览 | #人口计生法的最新修改#】十三届全国人大常委会第三十次会议20日表决通过了关于修改人口与计划生育法的决定。人口计生法自2002年施行以来,于2015年实施全面两孩政策时进行了修改。为优化生育政策、促进人口长期均衡发展,此次对这部法律作出了哪些重要修改?戳图速览↓

    编辑推荐