@扬州市民 主城区定点发热门诊有调整→

2021-08-30 16:08:37来源:央视新闻编辑:

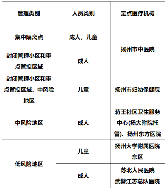
江苏省扬州市今天(30日)发布通告:为更好满足主城区发热等“十大症状”患者的医疗服务需求,根据主城区最新风险等级调整,结合前期发热门诊就诊情况,决定对主城区发热等“十大症状”患者定点发热门诊进行调整。


(总台记者 吴睿)

    编辑推荐