
上海市市场监管局近日披露,上海市市场监管局、市教委、市妇儿工委办三部门以深入开展“我为群众办实事”实践活动为契机,制定发布《上海市儿童和学生用品质量安全守护三年行动方案(2021—2023年)》(以下简称《三年行动方案》)。行动方案指出,力争用三年的时间,使上海市儿童和学生用品质量安全水平明显提升,重点产品质量合格率稳步提升至90%以上。
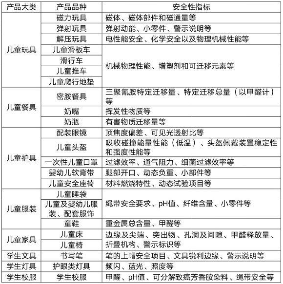
从115种儿童和学生用品中,科学选择23种重点产品,覆盖儿童学生吃、穿、住、用、行、学、玩等各方面产品质量安全需求;聚焦可能造成机械物理、化学危害的高风险产品质量安全指标,包括玩具小零件、服装绳带安全、密胺餐具三聚氰胺迁移量等安全性指标作为监管的重要指标;聚焦销售“三无”、无证(无生产许可证和未经CCC认证)、劣质儿童和学生用品等行为较多的小商品批发市场、城乡接合部集贸市场、学校周边商铺及电商平台为重点领域;选择连续出现监督抽查不合格、涉及处罚案件、投诉举报质量问题集中等情形的企业为重点企业。
《三年行动方案》聚焦实现儿童和学生用品质量安全水平明显提升。方案指出,要坚持儿童优先和社会共治原则,动员全市监管力量,发挥“家校社”联动作用,集中组织开展全市儿童和学生用品质量安全守护行动,对上海市生产企业监督抽查全覆盖、重点销售领域(企业)监督检查全覆盖、重点产品每年监督抽查全覆盖、重点产品的重点安全性指标全覆盖。力争用三年的时间,使上海儿童和学生用品质量安全水平明显提升。
通过全面分析近年来上海儿童和学生用品监督抽查、舆情监测、投诉情况、缺陷召回等相关数据,科学制定工作重点。坚决打击儿童和学生用品质量不合格和无证生产、销售等违法案件,做好“三个一批”——清理一批存在质量安全隐患的产品,查办一批违法案件,曝光一批典型案例。(总台记者 梁志玮)