哈尔滨发现1例本土阳性 四川疾控发布健康提示

2021-09-21 19:07:13来源:四川疾控编辑:余义勇

中秋小长假期间,我国新冠肺炎本土病例持续增加。21日,哈尔滨市发现1例本土新冠肺炎阳性感染者。四川疾控提醒广大公众外出返程后应密切关注自身健康。

专 家 提 示

1.旅行返程后,应密切关注自身及家人的身体状况,如出现发热、干咳、乏力等可疑症状,要佩戴口罩及时到附近医院发热门诊就医。就诊时不建议乘坐公共交通工具。

2.不要带病上班,及时向单位或社区报告旅行史、接触史及身体异常情况。

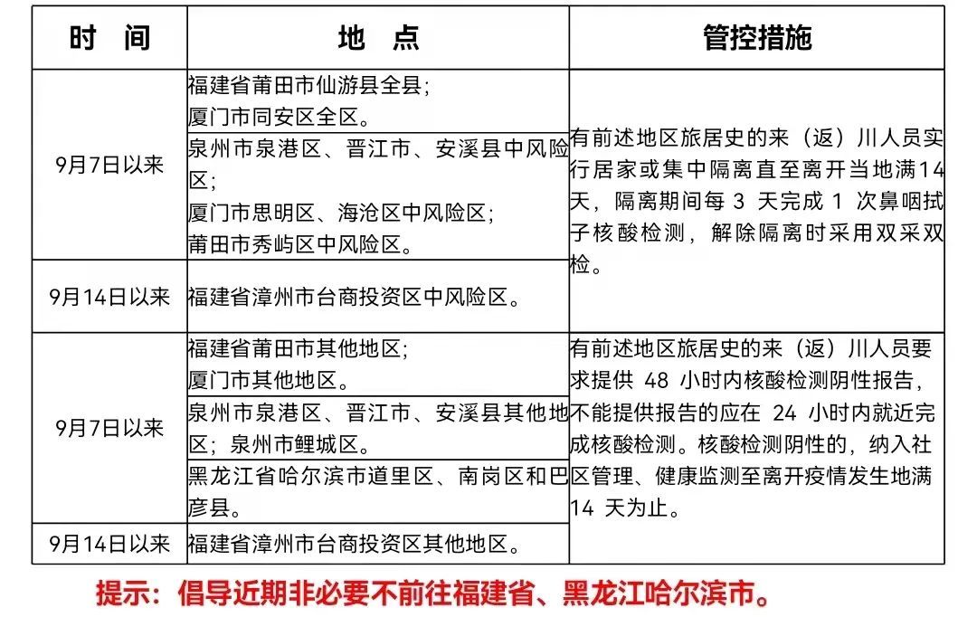
国内中高风险地区来(返)川人员管理措施


中高风险区汇总表





    编辑推荐