
央视网消息:“齐齐哈尔市疾病预防控制中心”微信公众号9月28日消息,9月21日哈尔滨市发生本土疫情以来,疫情防控形势复杂严峻。全省现有本土确诊病例60例,分别为哈尔滨市南岗区1例、松北区5例、巴彦县51例、木兰县2例;绥化市北林区1例。本土无症状感染者5例,分别为绥化市北林区3例,哈尔滨巴彦县2例。
本轮疫情呈现多点散发态势,确诊病例的密接和次密接还涉及多场婚宴、多个公共场所,为本轮疫情发展趋势增加了不确定性。
本轮疫情,齐齐哈尔市已经收到2份密接协查函,推送哈尔滨确诊病例的密切接触者涉及齐齐哈尔市2人,均曾参加过不同场次的巴彦县兴隆镇百乐园酒店婚礼,经流调其中1人排除密接;另,齐齐哈尔市在已管控人员中作进一步流调,发现2例参加兴隆镇百乐园酒店婚礼的密切接触者。
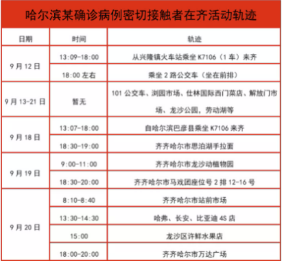
以上3人均在9月21日排查到后,第一时间进行了集中隔离,但隔离前上述人员返齐后在多个公共场所有活动轨迹(详见下图,请同轨迹人员主动报告);排查其次密接在齐119人,均已进行管控,核酸检测结果均为阴性。
图片来源:“齐齐哈尔市疾病预防控制中心”微信公众号
已收到的36份哈尔滨确诊病例的次密接协查函中,涉及齐齐哈尔市234人,其中在齐137人,不在齐人员的协查信息已经推送到所在地疾控部门。
因齐齐哈尔市与哈尔滨交往频繁,人员流动较大,疫情发生后,齐齐哈尔市积极开展风险地区抵返人员排查工作,坚决迅速阻断一切可能传染源。虽然已开展多轮排查,仍发现有5名巴彦县兴隆镇抵返齐人员未按防疫要求主动报备,给齐齐哈尔市增加了输入性风险,已由相关县区依法依规对其进行处理。