
亲爱的父老乡亲们,国庆将至,举国同庆!然而,目前国内疫情多点反弹,疫情传播的风险也会随着节日期间人员流动的增加而增加。为此,为了您和家人的健康,除了旅游出行,我们还有就地就近过节、品味巴蜀烟火民俗等其他选项。如要出行,请注意以下事项:
出行前
1.我省山川秀丽、旅游资源丰富,外出旅行建议尽量选择省内目的地,减少或避免跨省长途出行。
2.提前了解目的地防疫规定,随时关注目的地疫情情况,科学规划出行路线和出行时间。避免前往或途经中、高风险地区以及有本土疫情发生的地区。提前通过网络办理好各种预约服务。
3.根据出行的时间、人数,准备充足的口罩、手消毒剂、清洗剂等个人防疫物资。
旅程中
4.遵守公共场所的防疫规定和公共秩序,配合做好亮码、扫码、测温、登记等各项防疫措施。
5.做好个人防护,保持戴口罩、勤洗手、多通风、少聚集、一米线、用公筷等卫生好习惯。
6.密切关注自身及家人健康状况,如有发热、干咳、乏力、嗅觉或味觉改变、腹泻等症状,要及时就诊并调整或取消行程。
返回后
7.为了保证您和家人的健康,我们建议所有从外地返回的人员,尤其是从省外入(返)川后,尽快做一次核酸检测。
8.持续关注自身及家人的健康状况,如有前述异常症状,要及时就医,不要带病上班、上学。
9.继续关注出行人员的健康码颜色有无变化,出行相关地区有无新发疫情。如健康码出现红、黄码的情况,或出行相关地区近期内有疫情发生,要及时向社区或单位报告个人出行情况,并配合做好各项防控工作。
10.入境人员解除隔离后不参加聚集活动,加强自我健康监测。
乡亲们,过佳节不忘抗疫,居小家不忘大家!健康和快乐是我们的共同追求,让我们在抗疫征程中继续携手同行,祝大家在游历大好河山中与健康永远相伴!
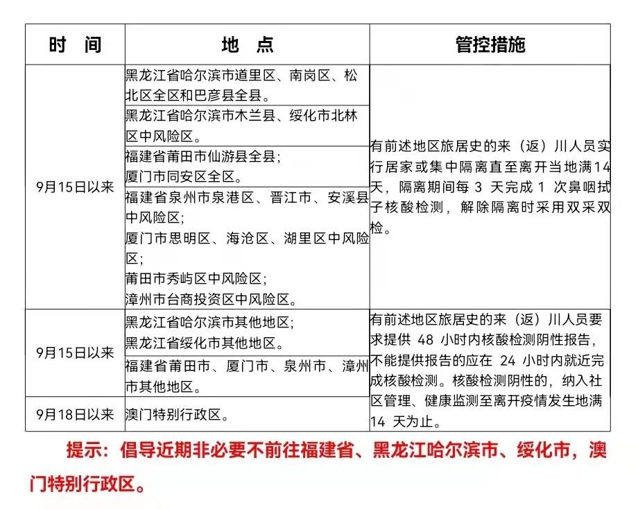
国内中高风险区来(返)川人员管理措施

如您对四川天府健康通“红黄码”有任何疑问,可通过“四川天府健康通”小程序页面下方“我要咨询”、“我要申诉”以及“12345热线”多种渠道进行咨询申诉。