
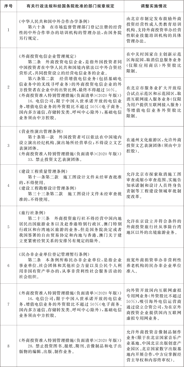
央视网消息:据中国政府网消息,国务院同意自即日起在北京市暂时调整实施《中华人民共和国中外合作办学条例》、《外商投资电信企业管理规定》、《营业性演出管理条例》、《建设工程质量管理条例》、《建设工程勘察设计管理条例》、《旅行社条例》、《民办非企业单位登记管理暂行条例》、《外商投资准入特别管理措施(负面清单)(2020年版)》的有关规定。国务院将根据深化北京市新一轮服务业扩大开放综合试点建设国家服务业扩大开放综合示范区工作情况,适时对本批复的内容进行调整。
国务院决定在北京市暂时调整实施的有关
行政法规和经国务院批准的部门规章规定目录