
各银保监局,各保险公司,各保险中介机构:
根据《中华人民共和国保险法》《互联网保险业务监管办法》等法律法规,为加强和改进互联网人身保险业务监管,规范市场秩序、防范经营风险,促进公平竞争,切实保护保险消费者合法权益,经银保监会同意,现就保险机构经营互联网人身保险业务有关事项通知如下:
一、加强能力建设,提升经营服务水平
(一)本通知所称互联网人身保险业务,是指保险公司通过设立自营网络平台,或委托保险中介机构在其自营网络平台,公开宣传和销售互联网人身保险产品、订立保险合同并提供保险服务的经营活动。本通知所称保险机构,包括各保险公司(包括相互保险组织和互联网保险公司)和各保险中介机构(包括保险专业中介机构和保险兼业代理机构)。
符合本通知有关条件的保险公司,可在全国范围内不设分支机构开展互联网人身保险业务。不满足相关条件的,不得开展互联网人身保险业务。保险公司委托保险中介机构开展互联网人身保险业务,保险中介机构应为全国性机构。涉及线上线下融合开展人身保险业务的,不得使用互联网人身保险产品,不得将经营区域扩展至未设立分支机构的地区。
(二)保险公司、保险中介机构开展互联网人身保险业务,应具备相应的技术能力、运营能力和服务能力,选择符合互联网渠道特征的人身保险产品上线销售,强化销售过程管理,健全风险管控体系。
保险公司应借助科技手段优化产品供给、改进保险服务,提高经营效率,推广具有风险保障或长期储蓄功能的人身保险产品。
(三)保险公司(不包括互联网保险公司)开展互联网人身保险业务,应具备以下条件:
1.连续四个季度综合偿付能力充足率达到120%,核心偿付能力不低于75%。
2.连续四个季度风险综合评级在B类及以上。
3.连续四个季度责任准备金覆盖率高于100%。
4.保险公司公司治理评估为C级(合格)及以上。
5.银保监会规定的其他条件。
互联网保险公司开展互联网人身保险业务,应符合《互联网保险业务监管办法》有关条件。上季度末偿付能力、风险综合评级和责任准备金覆盖率满足前款要求的指标。
(四)保险公司开展互联网人身保险业务,应具备高效、稳定的业务系统。能够支持互联网人身保险业务专属管理,具有与业务需求相适应的并发处理能力,以及完善的网络安全防护手段和管理体系。
保险公司应具有满足互联网人身保险业务开展所需要的财务系统,对互联网人身保险业务实行独立核算。
(五)保险公司开展互联网人身保险业务,应具备相应在线运营能力,符合如下要求:
1.在线投保。支持在线向消费者展示全部投保资料,远程获取必要投保信息,能够实现投保人和被保险人所在地确认、本人身份识别等基本功能。
2.在线核保。应尽快全面实现自动核保,鼓励保险公司应用科技手段改进核保质量,提升核保效率,进一步提高反欺诈能力和水平,探索差异化、智能化核保。
3.在线承保。支持在线确认投保意愿、完成保费收支,实现犹豫期退保等功能,并出具合法有效的电子保单。
4.在线服务。各销售平台均实现消费者咨询、查询、保全、退保、理赔、投诉等服务入口全面在线化,不断提升在线服务水平,确保在保单有效期内持续提供不低于同类在售业务线下服务标准的服务支持。
(六)保险公司开展互联网人身保险业务,应建立便捷高效的在线服务体系,服务标准不低于如下要求:
1.保险公司应保障每日无间断在线服务,消费者咨询或服务请求接通率不低于95%。
2.保险公司应为消费者自主购买、自助服务提供全面的技术支持。保险公司客户服务人员可应消费者要求在线提供互联网人身保险业务咨询和服务,交流页面实时展示所属保险机构及客服工号。保险公司客户服务人员不得主动营销,其薪资不得与互联网人身保险业务销售考核指标挂钩。
3.互联网人身保险业务应尽快全面实现实时核保、实时承保,如需进行体检、生存调查等程序的,应于收到完整的投保资料1个工作日内通知投保人,并尽快完成承保。
4.互联网人身保险业务应使用电子保单,载明委托中介机构信息(如有),应自承保后2个工作日内送达投保人。保险公司在保险期间内应根据投保人要求及时提供纸质保单。
5.保险公司在保险期间内向消费者持续提供在线保全服务,在线保全事项应在申请提交后2个工作日内处理完毕。由于特殊情况无法在规定时限内完成的,应及时向申请人说明原因并告知处理进度。
6.保险公司接收到投保人、被保险人或者受益人的保险事故通知后,应在1个工作日内一次性给予理赔指导;在接收到被保险人或者受益人的赔偿或者给付保险金请求后,保险公司认为有关证明和资料不完整的,应于2个工作日内一次性通知投保人、被保险人或者受益人补充;在接收到被保险人或者受益人的赔偿或者给付保险金请求及完整材料后,于5个工作日内作出核定,并于作出核定后1个工作日内通知申请人;如遇复杂情形,可将核定期限延展至30日。
7.互联网人身保险业务在线申请退保,应在1个工作日内核定并通知申请人;如遇复杂情形,可将核定期限延展至3个工作日。
8.互联网人身险业务应加强投诉管理,设立在线投诉渠道,接收到投诉后1个工作日内与投诉人取得联系,提高办理效率,探索建立投诉回访机制。
(七)保险公司委托保险中介机构开展互联网人身保险业务,应审慎筛选合作方,严格管控销售行为,保障服务品质。
保险中介机构开展互联网人身保险业务,应加强系统建设,具备符合第(五)(六)条要求的运营和服务能力。保险中介机构的客户服务人员不得主动营销,其薪资不得与互联网人身保险业务销售考核指标挂钩。
二、实施业务专属管理,规范市场竞争秩序
(八)保险公司应对互联网人身保险业务实施专属管理,使用符合本通知有关规定的互联网人身保险产品,遵循网点布设、销售管理等经营规则。保险公司开发互联网人身保险产品,应符合精算原理,可保利益清晰明确,条款设计及费率厘定依法合规、公平合理。鼓励保险公司应用数字工具、科技手段提供差异化定价、精细化服务,满足人民群众日益增长的人身风险保障和长期储蓄需求。
互联网人身保险产品范围限于意外险、健康险(除护理险)、定期寿险、保险期间十年以上的普通型人寿保险(除定期寿险)和保险期间十年以上的普通型年金保险,以及银保监会规定的其他人身保险产品。不符合本通知要求的互联网人身保险产品不得上线经营,不得通过互联网公开展示产品投保链接或直接指向其投保链接。
(九)保险公司申请审批或者备案互联网人身保险产品,应满足如下要求:
1.产品名称应包含“互联网”字样,销售渠道限于互联网销售。非互联网人身保险产品不得使用相关字样。
2.产品设计应体现互联网渠道直接经营的特征。保险期间一年及以下的互联网人身保险产品预定附加费用率不得高于35%;保险期间一年以上的互联网人身保险产品首年预定附加费用率不得高于60%,平均附加费用率不得高于25%。
3.产品可提供灵活便捷的缴费方式。保险期间一年及以下的互联网人身保险产品分期缴费的、每期缴费金额应一致,保险期间一年以上的互联网人身保险产品应符合银保监会相关规定。
4. 产品设计应做到保险期间与实际存续期间一致,不得通过退保费用、调整现金价值利率等方式变相改变实际存续期间。
5.保险期间一年及以下的互联网人身保险产品最低现金价值计算,应当采用未满期净保费计算方法,其计算公式为:最低现金价值=净保费×(1-m/n),其中,m为已生效天数,n为保险期间的天数,经过日期不足一日的按一日计算。
6.银保监会规定的其他条件。
(十)保险公司申请审批或者备案互联网人身保险产品,报送材料除符合保险条款和保险费率管理相关监管规定外,还应报送精算报告,并在精算报告中列明产品定价基础。
保险期间一年及以下的互联网人身保险产品应在精算报告中列明预期赔付率;保险期间一年以上的互联网人身保险产品如使用再保险数据或经验数据定价的,应指明银保监会发布或者指定相关机构发布的最新发生率表,列明平均折算比率。
互联网人身保险产品须在精算报告中列明中介费用率上限,项下不得直接列支因互联网人身保险业务运营所产生的信息技术支持和信息技术服务类费用,不得突破或变相突破预定附加费用率上限。
保险公司申请审批或备案本《通知》第(十三)条所列互联网人身保险产品,还应在提交材料中列明分支机构及合作机构名录。
(十一)保险公司申请审批或者使用新备案的互联网意外险、定期寿险产品,应符合本通知第(三)至第(六)条。
保险公司申请审批或者使用新备案的互联网健康险(除护理险)产品,除符合前款外,还应满足上年度未因互联网保险业务违规经营受到重大行政处罚。
保险公司申请审批或者使用新备案的保险期间十年以上的普通型人寿保险(除定期寿险)和保险期间十年以上的普通型年金保险产品,须符合如下条件:
1.连续四个季度综合偿付能力充足率超过150%,核心偿付能力不低于100%。
2.连续四个季度综合偿付能力溢额超过30亿元。
3.连续四个季度(或两年内六个季度)风险综合评级在A类以上。
4.上年度未因互联网保险业务经营受到重大行政处罚。
5.保险公司公司治理评估为B级(良好)及以上。
6.银保监会规定的其他条件。
(十二)保险公司委托保险中介机构开展互联网人身保险业务,应明确双方权利义务、合作期限、争议解决预案、违约责任及客户投诉处理机制等。
保险中介机构销售保险期间十年以上的普通型人寿保险(除定期寿险)和保险期间十年以上的普通型年金保险产品,应符合如下条件:
1.具有三年以上互联网人身保险业务经营经验。
2.具有完备的销售管理、保单管理、客户服务系统,以及安全、高效、实时的办理线上支付结算业务的信息系统和资金清算流程。
3.上年度未因互联网保险业务经营受到重大行政处罚。
4.银保监会规定的其他条件。
(十三)保险公司通过互联网开展费用补偿型医疗保险、失能收入损失保险、医疗意外保险业务,除符合前述基本条件,还需在经营区域内设立省级分公司,或与其他已开设分支机构的保险公司和保险中介机构合作经营,确保销售区域内具备线下服务能力。
保险公司开展其他互联网人身保险业务,应具备不低于同类在售业务的线下服务能力。
(十四)保险公司经营或委托中介机构开展互联网人身保险业务,应于投保前进行适当性评估,科学评估消费者在线购买保险产品、享受保险服务的行为能力,坚持向消费者销售与其风险保障需求和支付能力相适应的保险产品。
(十五)保险公司开展互联网人身保险业务,应加强核保管理,掌握全量核保信息,确保核保独立性,不得降低核保标准,减轻核保责任。
互联网人身保险业务告知文本由保险公司制定并提供,满足内容清晰明确、文字浅显易懂、表达简洁流畅的基本要求,减少生僻术语的使用。保险中介机构不得擅自改变和减少告知内容,不得诱导投保人虚假陈述。
三、充实监管机制手段,强化创新业务监管
(十六)保险公司开展互联网人身保险业务,应建立健全业务回溯机制。保险公司应定期按要求开展互联网人身保险业务回溯,重点关注赔付率、发生率、费用率、退保率、投资收益率等关键指标,回溯实际经营情况与精算假设之间的偏差,并主动采取关注、调整改进、主动报告及信息披露等措施。保险公司总精算师是互联网人身保险业务回溯工作的直接责任人,应按要求组织实施回溯工作,确保所用数据全面真实,计算方法符合精算原理,整改措施及时有效。
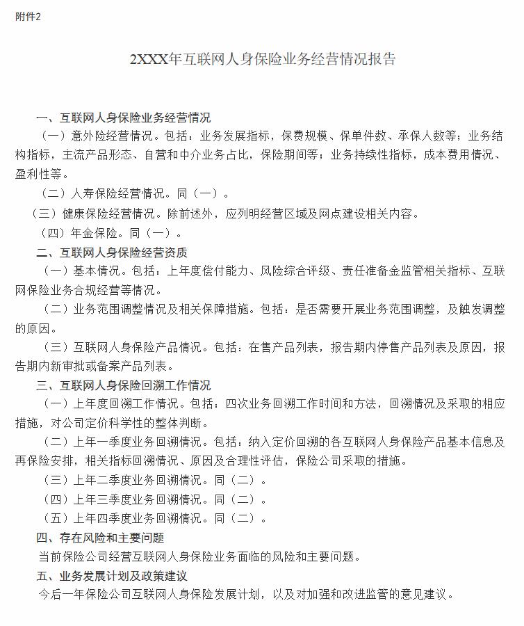
(十七)保险公司开展互联网人身保险业务,应于每年3月20日前通过互联网保险监管相关信息系统提交上年度经营情况报告(模板详见附件2,报告数据应截至上年度12月31日),完成互联网人身保险业务经营及信息披露登记。
保险公司如需调整互联网人身保险业务范围的,应在自营平台、代销中介机构自营平台及各产品销售页面提前10日连续公告。公告内容应包括业务范围调整决定、原因及服务保障措施等,调整工作应于每年4月1日前全部完成。互联网人身保险业务范围收窄的,还应通过有效途径对已投保客户专门提示。
(十八)保险公司违反本通知有关规定的,视情况采取监管谈话、风险提示和依法在一定期限内禁止申报互联网人身保险新产品等监管措施,并依据相关法律法规予以行政处罚。
保险公司委托中介机构开展互联网人身保险业务违反本通知有关规定的,对保险公司和中介机构同查同处,同类业务保持统一的裁量标准。
(十九)银保监会将根据保险公司互联网人身保险业务回溯情况,启动质询、调查、检查等监管程序,依法查处违法违规事项。保险公司存在未按照通知要求定期回溯、回溯数据不真实、定价风险长期未改善等情况,除按照第 (十八)条规则予以处理外,银保监会还将向董事会提示相关风险,同时依法追究公司主要负责人及相关管理人员责任。
(二十)保险公司因互联网人身保险产品存在重大违法违规、严重侵害消费者合法权益受到行政处罚的,应及时制定消费者权益保障和整改方案,并向社会公告。
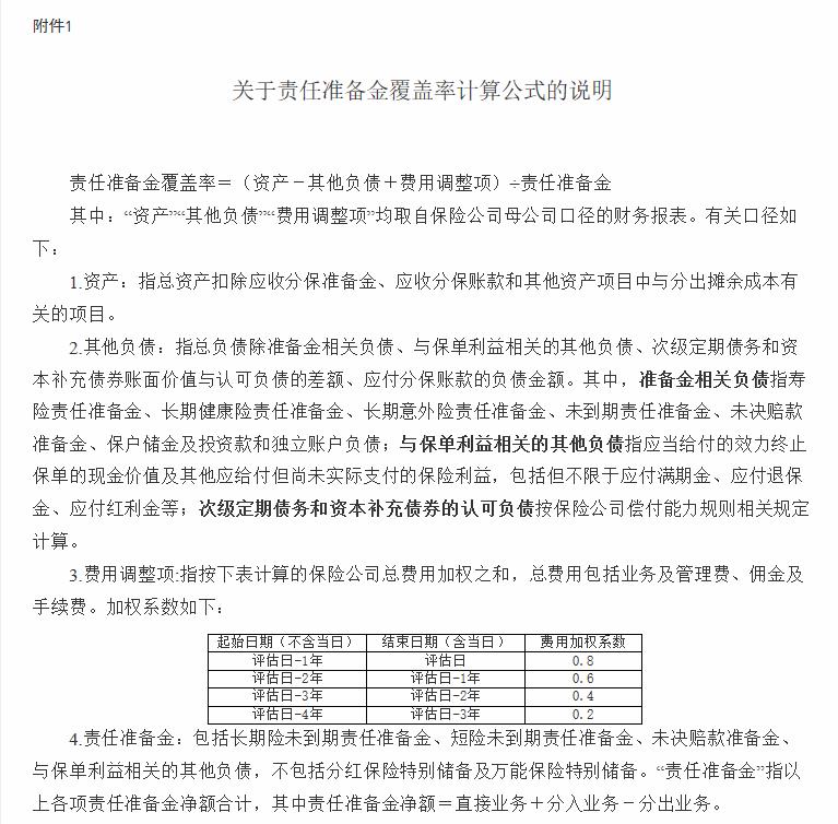
(二十一)本通知所指精算责任准备金覆盖率,计算公式参见附件1。
本通知所指重大行政处罚,是指保险机构因互联网保险业务受到下列行政处罚:限制业务范围、责令停止接受新业务、责令停业整顿、吊销业务许可证、公司高管被撤销任职资格或者行业禁入处罚。
(二十二)自本通知印发之日起,此前规定与本通知不符的,以本通知为准。
对已经开展互联网人身保险业务的保险公司给予过渡期。保险公司应立足于保护消费者合法权益,在充分评估、做好预案的前提下推进存量互联网人身保险业务整改,并于2021年12月31日前全面符合本通知各项要求。
保险公司应自本通知印发后第二个季度开始试运行互联网人身保险业务回溯机制,银保监会指定行业组织协助实施相关工作。互联网人身保险业务回溯机制自2023年1月1日起正式实施。
附件:1.关于责任准备金覆盖率计算公式的说明
2.2XXX年互联网人身保险业务经营情况报告
中国银保监会办公厅
2021年10月12日