天下
>
天下
> 正文
国内部分地区来(返)蓉人员管控措施
2021-11-04 21:15:17
来源:
健康成都
编辑:梁庆
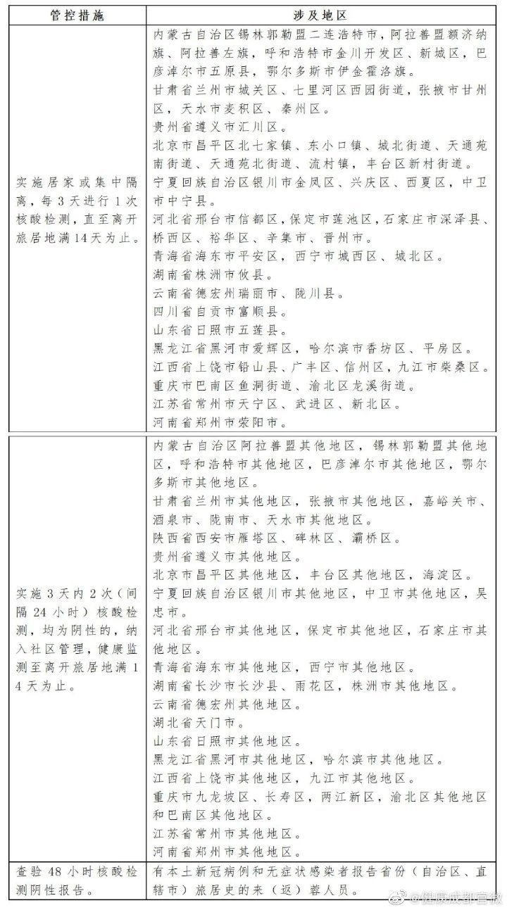
若您在近十四天内有中高风险地区及疫情发生地旅居史,尤其是与病例轨迹有交集的市民,请及时向社区、单位、旅店报备。社区将根据您的具体情况安排隔离排查和核酸检测。具体管控措施如下↓↓
编辑推荐
视觉焦点
全世界最深、最大的极深地下实验室里都有啥?丨灵感中国
四川也有专属的“公路之歌”了
四川舞团吉尔吉斯斯坦“出道”记丨灵感中国Inspiration
他造了个AI“向导”,带世界见四川丨灵感中国
广元,沿着蜀道走向世界丨21城开局问答·观城
排行榜