
当前国内疫情形势复杂严峻,已经波及多个省市。近日,我市也报告了新冠肺炎本土病例,为尽早发现感染病例,阻断疫情传播,现将昨日新增本土确诊病例基本情况公布如下:
确诊病例4:男性,34岁,企业职员,常住锦江区蓝光凯丽香江小区,系我市通报的本土确诊病例1、2的同事。10月28日下午,与确诊病例1、2同在公司会议室开会。11月2日,作为密切接触者纳入集中隔离,首次核酸检测结果阴性,11月4日因第二次核酸检测结果阳性、胸部CT检查结果异常,诊断为新冠肺炎确诊病例。
10月28日下午在锦江区电力大楼开会,后返回住所。
10月29日自驾前往郫都区丽天花园大酒店参加会议,后返回住所。
10月30日自驾前往仁寿县,中午抵达仁寿县勤勇小区,下午前往万达广场(天府仁寿店),晚上在香佰里鲜货火锅(街心广场店)就餐,后返回锦绣嘉南名城小区。
10月31日中午在仁寿县金马宾馆用餐,晚上自驾返回成都,回到住所后未再外出。
11月1日上午前往锦江区电力大楼上班,中午在隆江猪脚饭(新光华街店)就餐,晚上自驾前往锦江区特来电汽车充电站(文轩体育院区),后返回住所。
重庆及常州通报的与我市关联疫情涉及病例在蓉的轨迹信息也通报如下:
10月29日:武侯区音乐房子酒吧(玉林生活广场店),成华区铂尔顿酒店,双流区海棠丽景小区。
10月30日:都江堰景区,双流区海棠丽景小区。
10月31日:四川博物院,锦里景区,东部新区空港生态食府。
若您在近期与病例轨迹有交集,请立即向所在社区(村)、单位、宾馆主动报备,配合完成核酸检测、医学观察、自我健康监测等防控措施。因瞒报、虚报或未按规定落实防控措施,引发新冠肺炎疫情传播风险或其他严重后果的,将依法追究责任。
特别提示:
若您在近十四天内有中高风险地区及疫情发生地旅居史,尤其是与病例轨迹有交集的市民,请及时向社区、单位、旅店报备。社区将根据您的具体情况安排隔离排查和核酸检测。
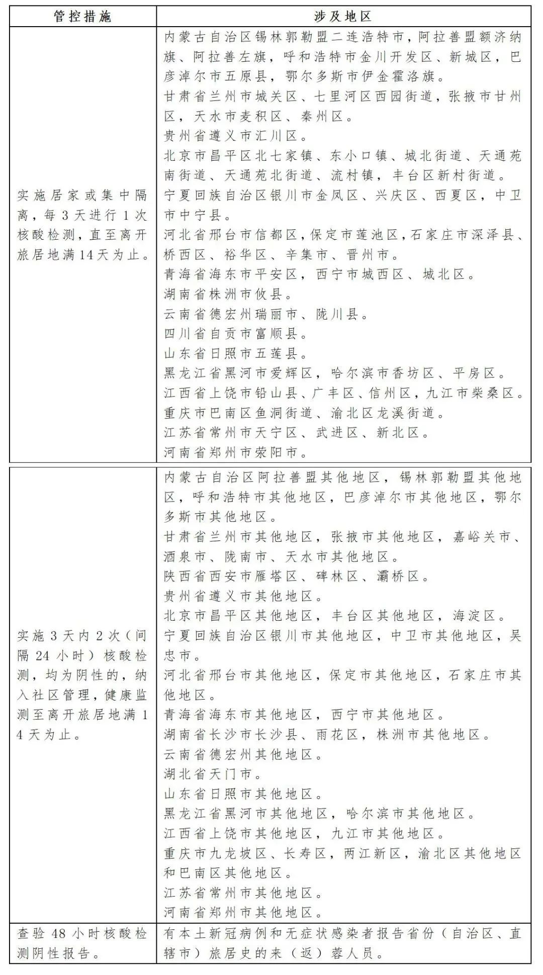
国内部分地区来(返)蓉人员管控措施

(点击图片可放大查看)

各地防疫政策咨询电话,识别下图小程序码可查询

