
12月11日,一则题为“大手笔!南大引进武大信息管理学院五人,成建制挖人?”的网帖在学术圈内广泛流传,引发学界、业界讨论。
该网帖表示:“近日,南京大学人力资源处发布了2021年第31批公开招聘相关学科高层次人才名单,可以看到南京大学苏州校区‘数据管理创新研究中心’的大手笔,一口气挖走了武大信管学科五人,这样成建制挖人还是很少见到的。”
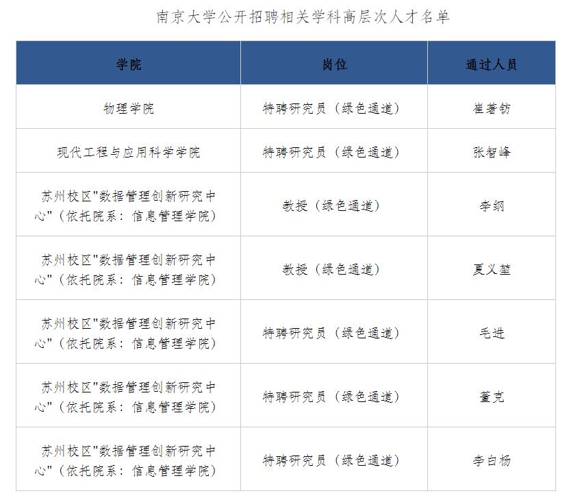
网传南京大学人力资源处发布的2021年第31批公开招聘相关学科高层次人才名单。
根据网帖介绍,南京大学苏州校区数据管理创新研究中心引进的五位武汉大学教师分别是李纲、夏义堃、毛进、董克、李白杨。
其中,李纲,男,国家自然科学基金创新群体(2018)首席专家,武汉大学二级教授,学术委员会副主任、社会科学学部分委员会主任,教育部人文社科重点研究基地武汉大学信息资源研究中心主任,国家信息资源管理武汉研究基地主任,武汉大学智慧城市研究中心主任,国家技术转移中部中心首席专家。兼任全国高校图书情报专业学位教指委秘书长,中国信息经济学会副理事长,中国科技情报学会常务理事,中国社科情报学会常务理事。
夏义堃,女,教授,博士生导师,现任武汉大学人文社会科学研究院副院长,武汉大学信息资源研究中心副主任。先后主持和参与国家社科、教育部、国家社科基金重大项目、教育部哲学社会科学研究重大攻关项目、国家自然科学基金项目等各类科研项目10余项,发表国内核心期刊及以上级别论文50余篇,包括《中国图书馆学报》、《情报学报》论文7篇,多篇论文被人大复印报刊资料全文转载。
毛进,男,1988年3月生,博士,武汉大学信息管理学院副教授,2015年-2017年在美国亚利桑那大学iSchool从事博士后研究工作。研究方向为信息组织、文本挖掘、大数据分析、科学学与科技情报挖掘。在JASIST,JOI,Information Processing &Management, Scientometrics, Journal of Information Science等国际高水平期刊和会议上共发表学术论文10余篇,主持国家自然科学基金青年项目1项、中国博士后科学基金一等资助1项,参与国家自然科学基金及社会科学基金重大项目多项。
董克,男,1986年10月生,博士,副教授。2004-2008年就读于武汉大学信息管理学院,2008-2011年就读于中国科学院管理学院,2011-2014年就读于武汉大学信息管理学院情报学博士专业,2014年博士毕业后留校任教,并继续在武汉大学管理科学与工程专业从事博士后研究。
李白杨,男,1991年生,2014年7月在郑州大学信息管理学院获图书情报专业硕士学位、2017年7月在武汉大学信息管理学院获图书馆学博士学位,2017年8月后在中国社会科学院工作,现为武汉大学信息资源研究中心博士后。
从学术地位和年龄结构来看,从武汉大学加盟南京大学的五名学者既有业界名家,也有“85后”“90后”的青年学者。上述网帖据此认为“这一次武大损失惨重……让人不禁猜测,武大信息管理学院内部发生了什么?”
12月11日晚间,澎湃新闻记者致电上述5人中的部分学者,证实了上述网帖提到的五位学者从武汉大学加盟南京大学苏州校区一事确实存在。五名学者中的一人向澎湃新闻记者表示,这次自己和几位学者加盟南京大学完全是正常的人才流动,主要目的是为了学科发展考虑,“武汉大学信息管理学院并没有出现任何问题。”他认为,现在高校间人才流动频繁,不需要做过度的解读和猜测。
11日晚间,武汉大学信息管理学院一名不愿具名的在职教师向澎湃新闻记者表示,学院里虽然对五位同事转投其他院校表示惋惜,但并不会对学院教学科研工作产生“损失惨重”的影响,而且有同行离开也有新同事加盟。
公开资料显示,武汉大学信息管理学院,前身是创建于1920年的武昌文华大学图书科。1929年,武昌文华大学图书科独立为武昌文华图书馆专科学校。1953年武昌文华图书馆专科学校并入武汉大学,建立图书馆学系。1984年,经原国家教委批准建立图书情报学院。2000年,更名为信息管理学院。学院现有教职工107人,其中,教授43人,副教授30人,在校本科生916人,在校硕士生522人、博士生192人。
南京大学信息管理学院办学历史悠久。1913年,美国著名图书馆学家克乃文(William Harry Clemons)在南京大学前身之一的金陵大学开设图书馆学课程,实为中国图书馆学教育之滥觞。1922年,南京大学前身之一的东南大学开办暑期图书馆讲习科,此后至1926年每年连续开班。1927年,金陵大学图书馆学系建立。从此,金大的图书馆学教育正式独立建制。1978年,恢复图书馆学专修科;1985年,依托图书馆学专修科的良好基础,重建南京大学图书馆学系。此后先后改名为南京大学文献情报学系、南京大学信息管理系。2011年,南京大学信息管理系升格为南京大学信息管理学院,同年加入国际iSchools组织。
上述五位学者均来自图书情报与档案管理学科。在2017年9月教育部公布的“双一流”建设学科名单中,共有三所高校的图书情报与档案管理学科入围,即分别位于北京、南京、武汉的中国人民大学、南京大学、武汉大学。三校均位列一流大学建设的A类36所高校名单之中,这三所之前同为“985工程”高校的图书情报与档案管理学科也都处于国内领先地位。