天下
>
天下
> 正文
天津公布本轮疫情第3-20例阳性感染者活动轨迹
2022-01-10 08:08:21
来源:
新华社微博
编辑:覃贻花
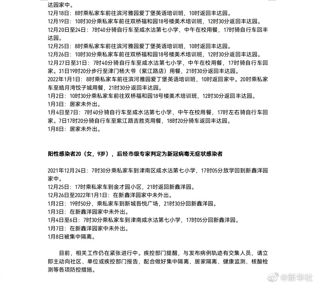
【#天津公布本轮疫情第3-20例阳性感染者活动轨迹#】天津公布第3-20例阳性感染者活动轨迹,详情戳图。(记者白佳丽、张建新)
编辑推荐
视觉焦点
东部战区发布军事演习现场视频《驱歼 破击 远袭》
视频丨十年间 火箭军武器装备实现跨越式发展
一根根手工面条,竟藏着东方美学的小浪漫丨灵感中国Inspiration
雅安:神奇中医在“出海”丨灵感中国Inspiration
冬至来临 羊肉飘香成都小关庙羊肉汤一条街备桌备菜迎客流
排行榜