
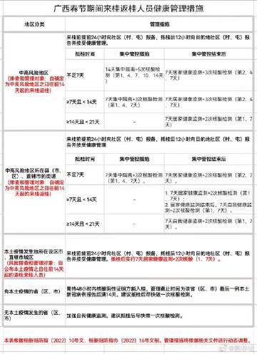
#广西春节期间来桂返桂人员健康管理措施# 【#广西健康码上线一键直报小程序#】记者从广西壮族自治区大数据发展局获悉,为支持春节期间返桂来桂、离桂、区内往返人员信息登记报备工作,广西健康码20日上线一键直报小程序,#入桂离桂前24小时内报备#。信息填报后,系统将即时以短信形式反馈给填报人及其目的地的村屯(社区)区划管理员。返桂来桂、离桂人员应在入桂离桂前24小时内通过广西健康码小程序做好个人信息填报和报备,在桂跨区域流动人员也需填写流动信息进行报备,或通过电话、委托亲人朋友同事等方式向目的地所在村屯(社区)、工作单位或所住酒店报备,按要求配合做好各项防控工作。(记者黄凯莹、梁舜)