
近日,国务院办公厅转发国家发改委等四部委《关于加快推进城镇环境基础设施建设的指导意见》(以下简称《指导意见》)。在健全价格收费制度方面,《指导意见》提出全面落实生活垃圾收费制度,推行非居民用户垃圾计量收费,探索居民用户按量收费。
目前,我国大多数城市的居民生活垃圾处理费为定额征收。早在2018年,国家已明确提出垃圾计量收费。国家发改委相关意见提出,要完善城镇生活垃圾分类和减量化激励机制,对具备条件的居民用户,实行计量收费和差别化收费。
中国人民大学环境政策与环境规划研究所所长宋国君教授在接受红星新闻记者采访时表示,具体技术并不难,但整个计量收费制度很复杂,是一个系统工程,需要认真研究,并规范地去做,原则就是反映社会成本。
▲成都金牛区,居民正在分类投放垃圾。资料图
目前大多数城市为定额征收
国家层面已提出激励机制:计量收费、差别化收费
据红星新闻记者梳理,我国自上世纪90年代开始尝试垃圾收费;2002年,四部委出台《关于实行城市生活垃圾处理收费制度促进垃圾处理产业化的通知》,国内全面开征垃圾处理费。该通知要求,所有产生生活垃圾的机关事业单位和居民个人均应按规定缴纳生活垃圾处理费。之后,各地陆续颁布相关的地方性法规和收费政策。
2020年,《固体废物污染环境防治法》修订,垃圾处理费正式入法。该法规定,县级以上地方人民政府应当按照产生者付费原则,建立生活垃圾处理收费制度。
2018年,国家层面首次明确提出垃圾计量收费模式。当年7月,国家发改委发布《关于创新和完善促进绿色发展价格机制的意见》(以下简称《意见》),提出要全面建立覆盖成本并合理盈利的固体废物处理收费机制,加快建立有利于促进垃圾分类和减量化、资源化、无害化处理的激励约束机制;建立健全城镇生活垃圾处理收费机制,探索建立农村垃圾处理收费制度。
针对完善城镇生活垃圾分类和减量化激励机制,《意见》要求积极推进城镇生活垃圾处理收费方式改革,对非居民用户推行垃圾计量收费,并实行分类垃圾与混合垃圾差别化收费等政策,提高混合垃圾收费标准;对具备条件的居民用户,实行计量收费和差别化收费,加快推进垃圾分类。鼓励城镇生活垃圾收集、运输、处理市场化运营,已经形成充分竞争的环节,实行双方协商定价。
对于“差别化收费”,国家发改委价格司副司长周伴学曾在发改委的发布会上解释,具体来说,就是对分类投放垃圾的,可以适当实行低一些的收费标准,对不分类投放垃圾的,实行高一些的收费标准。
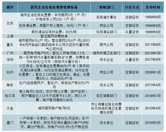
目前,我国大多数城市的居民生活垃圾处理费为定额征收。2021年12月30日,发改委发布《政府定价的经营服务性收费目录清单(2022版)》,目录清单中涉及22个省份的生活垃圾收费情况。其中,广东省的居民生活垃圾处理收费最高可达21元/户·月,湖南省则随水费计征,每立方米0.25~0.4元。
国家发改委价格成本调查中心2020年发布的《城市生活垃圾处理成本研究及建议》介绍,在36个大中城市中,除沈阳、宁波和上海外,33个城市制定了居民生活垃圾处理费收费标准,其中,长沙、海口和乌鲁木齐为水消费系数法随水计征,深圳为按排污水量计征,其他28个城市为按户或按人计征。
▲我国部分城市居民生活垃圾处置费收费标准。产业信息网整理
至于收费方式,该文介绍,主要是上门收取和委托代收,采取委托代收的,一般为委托居委会、物业公司代收,委托税务、工商、财政等部门代收代缴,或与水费、燃气费等公用事业费用联合收取等。
该文指出,由于垃圾处理费征收率普遍偏低、征收标准与处理成本相差较大等原因,收取的垃圾处理费难以覆盖支出,在36个大中城市中,除上海外,普遍反映收支不平衡、财政补贴压力较大。
各地探索:
试点计量和差别化收费,多扔垃圾多缴钱
实际上,各地方政府已在探索居民生活垃圾计量收费的政策。
北京市在2012年实施的《北京市生活垃圾管理条例》就明确了居民“多扔垃圾多收费、分类垃圾少付费”,但具体付费办法还需由市政府再行制定。
2021年4月,浙江省乐清市政府发文调整生活垃圾处理收费标准。对居民用户探索实行计量收费,其中不具备计量条件的,收费标准为常住人员每户每月8元,暂住人员每户每月6元;具备计量条件的,按垃圾产生量计量收费,收费标准为60元/吨。对低收入群体免收生活垃圾处理费。
2021年10月,湖北省出台的《湖北省城镇生活垃圾处理收费管理办法》提出,有条件的地区可实行计量收费和差别化收费,混合垃圾处理收费标准应当明显高于分类垃圾处理收费标准。
据国家发改委官网2019年10月一篇文章介绍,深圳市在龙华区和大鹏新区选取物业小区和商业区,开展垃圾处理按量收费和差别化收费试点工作。
2020年9月1日起新实施《深圳市生活垃圾分类管理条例》则授权市政府逐步建立垃圾分类计价、计量收费的收费制度。为了配合此项制度,该条例还提出,探索生活垃圾使用专用垃圾袋投放。
专家建议:
结合现行垃圾分类制度,动态调整费率
中国人民大学环境政策与环境规划研究所所长宋国君教授在接受红星新闻记者采访时表示,具体技术并不难,但整个计量收费制度很复杂,是一个系统工程,需要认真研究,并规范地去做,原则就是反映社会成本。现在,给垃圾桶装芯片,按照体积计费,数据自动上传系统,已不存在技术难度,芯片价格也不高。
宋国君团队曾做过测算,北京市生活垃圾全生命周期的成本,从社区出来一直到安全处置,包括健康损失、环境影响、运输成本、处置成本等,高达约1500元/吨。
宋国君认为,要可持续发展,就必须收费。让市场参与进来,才能保证生活垃圾管理的成本是真实的。让排放者承担成本,才能刺激垃圾减量,生活垃圾管理的社会成本才能大大降低。
宋国君还表示,要结合现在的垃圾分类制度,不同的类别收取不同的费率。其他垃圾费率更高,那么采用不可回收包装的商品就更不受欢迎。对于厨余垃圾,也不能简单执行一个统一的价位,要分成生厨余、熟厨余等,有的非但不用处理收费,反而是可以收购的。
“费率定完之后还需要动态调整,不同的城市也不一样,需要各自出台规定。”宋国君说。
宋国君还介绍说,在资金制度安排上,还有很多考虑。例如,要补贴废塑料回收,促进回收加工,因为实际上焚烧的社会成本更高;废塑料等可回收物的制成品,要进行政府采购和补贴;要考虑由于其他垃圾量减少,垃圾场填埋场的收益减少。除此之外,还有特许经营、信息公开等配套制度,都对政府治理能力提出了高要求。
红星新闻记者 吴阳 实习记者 胡伊文