
张燕燕 袁珩 四川在线记者魏冯
2月22日0—24时,31个省(自治区、直辖市)和新疆生产建设兵团报告新增本土确诊病例90例(内蒙古47例,其中呼和浩特市39例、包头市7例、巴彦淖尔市1例;北京10例,其中丰台区2例、通州区2例、经济开发区2例、西城区1例、朝阳区1例、海淀区1例、顺义区1例;辽宁9例,均在葫芦岛市;广东7例,均在深圳市;四川6例,均在成都市;湖北5例,均在武汉市;江苏2例,均在苏州市;云南2例,均在红河哈尼族彝族自治州;黑龙江1例,在鸡西市;山东1例,在青岛市)。
新增本土无症状感染者16例(湖北5例,均在武汉市;四川5例,其中成都市4例、泸州市1例;江苏3例,其中无锡市2例、苏州市1例;广东2例,其中广州市1例、深圳市1例;云南1例,在红河哈尼族彝族自治州)。
截至目前,成都市共有9个中风险地区:包括高新区中和街道长城馨苑小区、高新区石羊街道天府世家小区、高新区桂溪街道世龙公馆、金牛区驷马桥街道沙河云景湾小区、天府新区华阳街道龙河社区凯华丽景小区、天府新区华阳街道伏龙社区丽景苑小区、天府新区华阳街道四河社区四河小区、金堂县赵镇街道生态水城澜岸小区、温江区公平街道佳兆业丽晶公馆小区。
为落实“动态清零”总方针,有效控制和降低疫情传播风险,四川省疾控中心温馨提示您:
专家提醒
我省泸州、成都相继发生本土疫情。目前,成都已完成9例病例样本的基因测序,均为奥密克戎变异株。奥密克戎变异株具有传染性强、潜伏期短的特点。公众要继续绷紧疫情防控这根弦,积极支持配合疫情防控工作。
不聚集,加强个人防护
奥密克戎变异株从本质上说还是一种新冠病毒,和以往的新冠病毒传播规律相似。公众要继续保持戴口罩、勤洗手、常通风、不聚集、分餐食、用公筷、一米线等卫生习惯,配合做好扫码、亮码、核酸检测等疫情防控措施,这些措施依然是防控奥密克戎疫情的有效手段。特别是疫情所在市的公众,更要保持简约的生活方式。
对照轨迹,主动报备测核酸
请公众密切关注官方发布的疫情信息,特别是要主动对照本土病例的活动轨迹,查看是否有所交集。如与病例的轨迹有交集,请做好个人防护,立即向所在村(社区)、单位或入住酒店报备,并主动进行核酸检测,配合做好疫情防控措施。
如您收到提醒短信,或健康码变为“红码”“黄码”,也要主动报备,配合做好疫情防控措施。“红码”人员做好个人防护,就地隔离,等待转运管理。黄码市民须到指定核酸检测点完成三天两次(间隔24小时)核酸检测,非必要不外出。
倡导省外来返川人员(特别是从近14天内有阳性感染者的地市来返川人员)和我省发生本土疫情的县(区)人员,在24小时内尽快做一次核酸检测。
如有发热等不适及时就诊
奥密克戎变异株所导致的新冠肺炎症状比较轻,容易让市民朋友忽略。大家要高度注意,加强对自己及家人的健康监测,如果出现发热、咳嗽、乏力等症状时,即便症状比较轻微,也不要在家自行服药,一定要戴好口罩,不乘坐公共交通工具,尽快到附近的发热门诊就诊,及早接受检测,让自己和家人安心。
加强重点场所防控
各类公共场所严格落实体温检测、扫码亮码、戴口罩、通风消毒等防控措施,加强人流引导,避免人员集聚;城市公共交通、出租车、网约车应严格落实防控措施,司乘人员做好个人防护;景区景点、餐饮单位、室内公共场所、密闭场所落实限量、预约、错峰要求。从严管控大型会议、活动、论坛、培训、演出、展销等聚集性活动。
公众关切
奥密克戎来袭,去商场超市如何做好防护?
疫情期间,到商场超市购物时,建议错峰前往,避免人员聚集。
进入商场超市,全程规范佩戴口罩。主动配合商场超市测温、扫码的防疫规定。
提前列好购物清单,直奔主题,速战速决。
选购生肉及冷冻冰鲜食品时用一次性手套或塑料袋套在手上再拿取,同时要与果蔬、熟食等食物分开包装。
尽量减少触碰扶手、按钮等公共设施,避免用脏手触碰口、鼻、眼。
疫情期间,不建议品尝食物。
挑选商品或排队结账时保持一米距离,尽量选择微信、支付宝等非接触、非现金的支付方式。
核酸检测哪里做?检测结果哪里取?
为方便大家核酸检测,春节期间,我省在已常规设置的核酸检测医疗机构的基础上,增设了便民核酸采样点位672个。
成都发生本土疫情以来,部分社区也临时搭建核酸检测点,大家可以就近选择。
也可通过微信扫描或识别下方二维码查看我省核酸检测机构,进行咨询、预约。
(扫描或识别下方二维码也可查看我省核酸检测机构。)

也可通过“四川天府健康通”——热门服务——医疗防疫机构进行查询。
检测结果可通过“四川天府健康通”“国家政务服务平台”和“国务院客户端”等多种渠道查询。
(1)“四川天府健康通”——热门服务——核酸与抗体检测结果。
(2)“国家政务服务平台”——核酸和抗体检测结果查询——查自己
(3)“国务院客户端”——核酸检测证明——查自己
近期可以举办各类培训、会议吗?
按照《四川省应对新型冠状病毒肺炎疫情应急指挥部关于印发四川省新冠肺炎疫情防控工作指南(第五版)的通知》(川疫指发〔2021〕86号)要求,严格控制聚集性活动。坚持非必要不举办和“谁举办、谁负责”原则,举办会议等活动应严控人数,尽量举办线上会议或视频会议,50人及以上的线下会议、聚会等活动应由主办方制定防控方案,落实防控措施。近期我省特别是成都市疫情形势严峻,建议尽量不要举办各类线下培训、会议。
关注以下重点地区
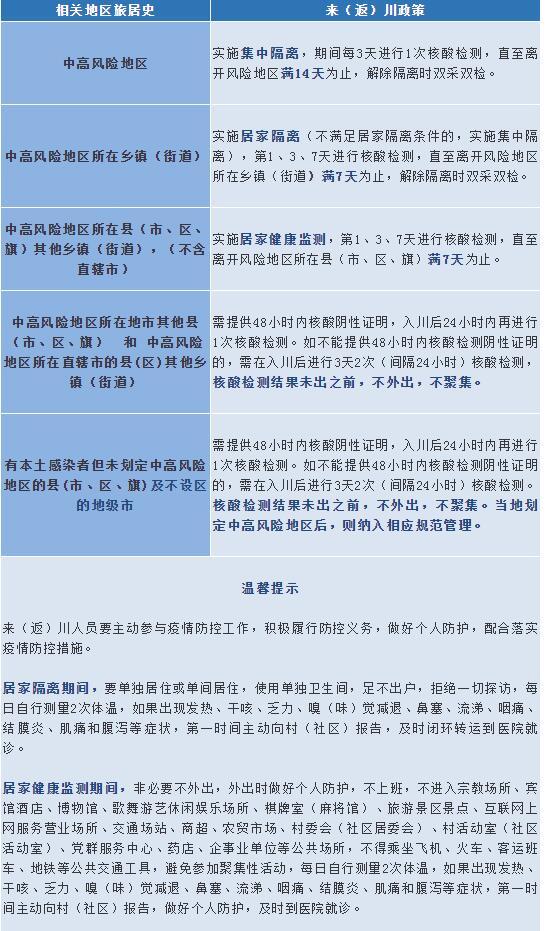
如果您近期有以下地区的旅居史,请第一时间向村(社区)、单位或入住酒店报备,配合做好各项疫情防控工作。

来(返)川政策小贴士

成都“黄码”人员核酸检测定点医疗机构名单


成都“黄码”患者医疗服务定点医疗机构名单


泸州“黄码”人员新冠病毒核酸检测采样机构名单



泸州市涉疫孕产妇救治专门医疗机构名单
