
2月26日0—24时,31个省(自治区、直辖市)和新疆生产建设兵团报告新增本土确诊病例112例(广东48例,其中深圳市26例、东莞市22例;内蒙古38例,其中呼和浩特市35例、呼伦贝尔市2例、包头市1例;广西7例,均在防城港市;辽宁6例,均在葫芦岛市;天津3例,均在东丽区;四川3例,其中成都市2例、眉山市1例;北京2例,其中朝阳区1例、昌平区1例;江苏2例,均在苏州市;云南2例,均在临沧市;山西1例,在太原市)。
新增本土无症状感染者22例(云南12例,其中临沧市9例、红河哈尼族彝族自治州3例;广东5例,其中深圳市4例、东莞市1例;黑龙江3例,均在黑河市;天津1例,在东丽区;上海1例,在浦东新区)。
全省疫情概况
自2月19日我省再次发生本土疫情以来,截至2月26日24时,本轮成都关联疫情累计报告本土确诊病例31例、无症状感染者8例,波及成都、德阳、绵阳、眉山;泸州本轮疫情累计报告本土无症状感染者4例。
截至目前,全省共有14个中风险地区,均在成都市,其余地区均为低风险地区。中风险地区包括:
高新区中和街道长城馨苑小区
高新区石羊街道天府世家小区
高新区桂溪街道世龙公馆
高新区中和街道中德世邦和庭(原中德K区1栋、7栋、8栋)
高新区中和街道名著司南小区(7栋、8栋、9栋、10栋)
高新区中和街道乐活公社小区
高新区桂溪街道英郡三期小区
金牛区驷马桥街道沙河云景湾小区
天府新区华阳街道龙河社区凯华丽景小区
天府新区华阳街道伏龙社区丽景苑小区
天府新区华阳街道四河社区四河小区
天府新区华阳街道洛森堡新殿蝶郡小区
金堂县赵镇街道生态水城澜岸小区
温江区公平街道佳兆业丽晶公馆小区
专家提醒
近期,部分周边国家和地区新增病例快速增长,国内疫情呈现点多、面广、频发的特点,德尔塔和奥密克戎变异株叠加流行,奥密克戎变异株已成为我国优势毒株,其隐匿性和传染性更强,潜伏期更短。
我省与国内其他地区人员往来频繁,疫情输入的风险持续存在。要重点关注广东省东莞市、深圳市,内蒙古自治区呼和浩特市,广西壮族自治区防城港市,江苏省苏州市,辽宁省葫芦岛市疫情。非必要不前往中高风险地区。
1 持续开展风险人员排查
各类企事业单位要持续排查往来人员有无中高风险地区旅居史和病例接触史;公众要密切关注官方发布的疫情信息,主动查看14天内是否到过涉疫地区,是否与病例活动轨迹有交集。如有以上情况,请做好个人防护,立即向所在村(社区)、单位或入住酒店报备,并主动进行核酸检测,配合做好疫情防控措施。
如您收到提醒短信,或健康码变为“红码”“黄码”,也要主动报备,配合做好疫情防控措施。“红码”人员做好个人防护,就地隔离,等待转运管理;“黄码”人员须到指定核酸检测点完成三天两次(间隔24小时)核酸检测,非必要不外出。
2 主动进行核酸检测
除上述有涉疫地区旅居史、与病例活动轨迹有交集、“黄码”人员要按要求进行核酸检测外,倡导省外来返川人员(特别是从近14天内有阳性感染者的地市来返川人员)、有阳性感染者发生地市旅居史人员、发生本土疫情的县区人员,在24小时内尽快做一次核酸检测。
特别提醒:接种新冠病毒疫苗后48小时内,如果没有特殊情况,暂时不要进行核酸检测,避免出现核酸检测假阳性的情况。
3 不聚集,加强个人防护
公众要继续保持戴口罩、勤洗手、常通风、不聚集、分餐食、用公筷、一米线等卫生习惯,配合做好扫码、亮码、核酸检测等疫情防控措施,这些措施依然是防控奥密克戎疫情的有效手段。特别是疫情所在市的公众,更要保持简约的生活方式。
4 如有发热等不适及时就诊
奥密克戎变异株所导致的新冠肺炎症状比较轻,容易让人忽略。加强对自己及家人的健康监测,如果出现发热、咳嗽、乏力等症状时,即便症状比较轻微,也不要在家自行服药,一定要戴好口罩,不乘坐公共交通工具,尽快到附近的发热门诊就诊。
5 加强重点场所防控
各类公共场所严格落实测温、扫码、核验健康码、通风消毒、督促戴口罩等防控措施,加强人流引导,避免人员聚集;城市公共交通、出租车、网约车应严格落实防控措施,司乘人员做好个人防护;景区景点、餐饮单位、室内公共场所、密闭场所落实限量、预约、错峰要求;从严管控大型会议、活动、培训、展销等聚集性活动。
公众关切
Q 为什么老年人接种新冠疫苗更加重要?
国务院联防联控机制在2月26日新闻发布会上指出,病毒给老年人群带来了重症和死亡的高风险。据世界卫生组织统计,在奥密克戎变异株流行期间,全球一周报告发病的最高峰接近2400万,是之前其他变异株流行最高峰的4倍,所以奥密克戎变异株的传染性是非常强的。研究发现它对老年人造成重症和死亡的风险还是非常大的。世界卫生组织在1月份再次强调,现有新冠病毒疫苗的重点是减少重症和死亡,以及保护卫生系统。
目前在老年人群当中,疫苗的接种率和其他人群相比相对还是较低。最近香港卫生防护中心传染病处公布的信息显示,在前期死亡的病人当中,年长的人占了大部分,其中接种疫苗人群的病死率只有0.03%,没有接种疫苗人群的病死率是0.54%,两者相差18倍。所以对于老年人来说,没有接种疫苗的或者没有打加强针的,按照有关规定,符合条件的都要尽快完成全程疫苗接种或完成加强针的接种。
Q 近期部分省出现学校聚集性疫情,学校如何做好疫情防控?
学校疫情防控需要家校共同努力、相互配合。
学校方面要把好“三关”:
一是把好排查关。对照中高风险地区,动态开展重点人群排查,全面掌握教职员工和学生及其共同居住生活人员旅居史、接触史,做到底数清、情况明。
二是把好入校关。加强入校管理,做好入校人员口罩佩戴、体温检测、核验健康码和行程码等工作,确保无关人员不得进校。
三是把好监测关。实施教职员工和学生健康情况“日报告”“零报告”制度,做好师生晨(午、晚)检、因病缺勤师生登记、报告、追踪等。
学生和家庭方面要全面协同:
一要对照轨迹,主动报备。密切关注官方发布的疫情信息,主动对照病例活动轨迹自查,若家庭成员有与病例轨迹有交集、健康码变色等情况,第一时间向社区、学校报备,并配合做好健康监测、核酸检测、隔离医学观察等防控措施。
二要每日监测,科学处置。按学校要求报告自身及共同居住者的行程和健康状况,做好健康监测。如出现发热、咳嗽、乏力、咽痛、嗅(味)觉减退等症状,不要自行服药,尽快到发热门诊就诊,并将情况及时告知学校。
三要加强防护,清爽行程。上学时随身携带口罩、消毒纸巾等用品,遵守学校疫情防控要求,尽量保持“家——学校”两点一线活动。家长接送学生时,做到戴口罩、“一米线”、不扎堆。周末在家,减少外出,少聚集、少流动。
四要居家卫生,预防疾病。做好家庭卫生清洁,适度消毒,开窗通风。
关注以下重点轨迹
如果您近期与以下轨迹有交集,请第一时间向村(社区)、单位或入住酒店报备,立即进行核酸检测,配合做好各项疫情防控工作。
成都市本土病例活动轨迹>>
2月11日:拓朴鲜食优选水果店(天鹅湖店)、醉西昌烧烤(世纪城店)
2月12日:天府大道中段吉食客、绿茶餐厅(太古里店)、苹果专卖店(太古里店)、中影和悦影城(春熙路店)
2月13日:东方希望天祥广场-拙列服装店、叁省货仓、零食有鸣,全家超市(世纪城地铁站)、韩国拌饭(锦江区IFS)、天府新区凯华丽景小区(含小区内菜鸟驿站)、天府大道中段方成私厨、烤匠(远大购物中心店)、龙泉驿区北泉路艺锦湾小区、成通石化高新成通加油站
2月14日:全家超市(世纪城地铁站)、布拉诺意大利餐厅(龙湖上城天街店)、友邻便利店(拓扑店)、天府大道中段西门饺子餐饮店、天府四街建信人寿大楼、天府四街晟丰餐饮、天府新区凯华丽景小区(含小区内菜鸟驿站)、东方希望天祥广场B座、大米先生(东方希望天祥广场店)、岘港·越南料理(世豪广场店)、守锅待兔(世豪广场店)、LANCOME(世豪广场店)、瀚星网咖(城南店)、天府大道南段琪琪超市、高新区海思科广场、爱尚美美容美体工作室(丽景路店)
2月15日:全家超市(世纪城地铁站)、竹篓记(SM广场)、大米先生(远大购物中心B馆)、世纪城美食街袁记云饺(天祥广场店)、友邻便利店(拓朴店)、天府四街建信人寿大楼、肆同包子(世纪城店)、高新区棕榈泉国际中心(天府大道中段199号)、东方希望天祥广场B座、袁记云饺(东方希望天祥广场店)、满彭菜场(四河分店)、高新区名著司南小区、高新区中德·英伦城邦K区(含283号、291号、305号菜鸟驿站)、蜀大侠(华阳店)、高新区中德·英伦城邦小吃街、瀚星网咖(城南店)、伏龙小区菜市场
2月16日:胖哥俩肉蟹煲(合生汇广场店)、全家超市(世纪城地铁站)、天府大道中段吉食客、大米先生(远大购物中心B馆)、阿甘锅盔店(远大购物中心B馆)、迎宾大道加油站(中石油四川成都金堂分公司)、金堂县道沟湾社区13组竹篙镇道沟湾工地、金堂县双玉汽修(金堂大道699号)、金堂县建设巷师友茶聚、天府四街建信人寿大楼、天府四街晟丰餐饮、天府新区凯华丽景小区(含小区内菜鸟驿站)、高新区棕榈泉国际中心(天府大道中段199号)、天府新区华阳街道丽景路伊伊超市、东方希望天祥广场B座、阿蠔海鲜焖面(东方希望天祥广场店)、红万家超市(四河路店)、高新区海思科广场、藕然间饭店(广都店)、瀚星网咖(城南店)、云图网咖(晋元店)、天府大道南段辅路黄记宜宾燃面、东方希望天祥广场C座、书亦烧仙草(东方希望天祥广场店)、天府新区顺河公园、温江区儒风明宇丽呈酒店、绵阳市三台县塔山服务区
2月17日:天府广场名望大厦华兴珠宝店(锦江梨花街8号)、辣嫂担担面(天府广场店)、双流区东升街道乐夫水果零售批发店、双流区加国枫韵小区、金堂县建设巷师友茶聚、荷花池批发市场、成毅康缘大药房(世纪城店)、天府四街建信人寿大楼、肆同包子(世纪城店)、高新区棕榈泉国际中心(天府大道中段199号)、天府新区华阳街道丽景路伊伊超市、东方希望天祥广场B座、西锦匠心川菜(东方希望天祥广场店)、万象南路鲜活力水果店、芙蓉树下(东方希望天祥广场店)、满彭菜场(四河分店)、瀚星网咖(城南店)、天府大道南段琪琪超市、锦江区经天320足球公园、锦江区琉三路地铁站C口老成都原味面、高新区嘉煜金融科技中心、高新区名都路多多便利店、高新区海思科广场、琪琪超市(天府大道南段辅路店)、琉三路73号老成都原味面、净雨莲(东方希望天祥广场店)、伏龙小区菜市场、天府新区one hour永莲纹绣美睫美容空间、温江区佳兆业·丽晶公馆
2月18日:金堂县建设巷师友茶聚、温江区合能珍宝琥珀小区、温江区世纪光华小区、金堂县赵镇红狮水泥店、大米先生(上闲里店)、好百客超市(远大购物中心B馆)、大米先生(远大购物中心B馆)、天府新区霖礼记绵阳米粉店、天府新区人民医院、天府四街建信人寿大楼、高新区棕榈泉国际中心(天府大道中段199号)、天府新区华阳街道丽景路伊伊超市、东方希望天祥广场B座、天府大道中段尤卤店、高新区吉庆四路超士多便利店、肆同包子(地铁四河站店)、德瑞堂大药房(四河路店)、安德鲁森(四河路店)、满彭菜场(四河分店)、觅本·豆汤饭|卤肉饭(东方天祥广场店)、天府新区正北下街水印城田地之间·鲜果、红万家超市(四河路店)、成华区崔家店路四川省自然资源投资集团、跳蹬河南路多多好超市、瀚星网咖(城南店)、高新区名都路嘉煜金融科技中心、盐边羊肉米线(孵化园店)、温江区同兴东路天津小笼包、温江区光华大道三段德昆·新天地、包烧米线(新天地店)、高新区海思科广场、高新区名著司南小区5栋地下室麻将馆、高新区中德·英伦城邦小吃街、四河地铁站A口附近肉夹馍流动摊贩、温江区光华国际小区、金堂县赵家镇三烈社区、金堂县万达广场吉选超市、吉善缘牛肉米线(东方希望天祥广场店)、德克士(东方希望天祥广场店)、天府新区洛森堡蝶郡(含小区内菜鸟驿站)、都江堰市青城山禅驿·青城芸舍酒店、吉选超市(华阳店)、温江区儒风明宇丽呈酒店、温江区佳兆业·丽晶公馆、温江区公平街办太极社区党群服务中心、七掌柜自助火锅(华阳2.0直营店)、高新区名著司南7栋负1楼棋牌室
2月19日:南堂小馆(青羊区中铁西城店)、琳玺棋牌·品茗(青羊区日月大道一段万和中心)、温江区合能珍宝琥珀小区、鸡毛店(温江区同兴西路店)、温江区儒风明宇丽呈酒店、贝尔康大药房(领峰店)、大米先生(远大购物中心B馆)、贝尔康大药房益顺金康(锦韵路店)、天府新区凯华丽景小区(含小区内菜鸟驿站)、高新区长城馨苑小区(含小区内菜鸟驿站)、天府新区凯华丽景小区LIANKE店、天府新区人民医院、肆同包子(世纪城店)、成毅康缘大药房(世纪城店)、高新区棕榈泉国际中心(天府大道中段199号)、世纪城美食街袁记云饺(天祥广场店)、酥祥记(天府大道总店)、天府新区华阳街道丽景路伊伊超市、天府新区华阳街道丽景路乐山钵钵鸡、黄龙溪廊桥、黄龙溪景区、雅格尔男装(天虹商场奥克斯广场西区店)、柠檬树造型理发(世纪城烫染接发店)、高新区吉泰一路罗森便利店、蜀都中心1期2楼茶府、高新区吉庆四路超士多便利店、红万家超市(四河路店)、成华区崔家店路跳蹬河大棚市场、跳蹬河南路多多好超市、成华区跳蹬河南路杰杰家常味中餐馆、子宸什夹婆乌鸡米线(四河路店)、德瑞堂大药房(四河路店)、瀚星网咖(城南店)、温江区同兴东路天津小笼包、金堂县生态水城澜岸小区河边门快剪理发店、金堂县生态水城澜岸小区河边门早餐铺、高新区海思科广场、高新区中德·英伦城邦仁医堂中医馆及小吃街、四河路280号雪记炒菜翘脚牛肉店、四河路286号姬松茸炖鸡面店、金堂县澜岸10元快剪理发店、金堂县金武面馆、温江区佳兆业·丽晶公馆、天府新区水印城小区、都江堰市青城山禅驿·青城芸舍酒店、天府新区梓州大道熊猫快收快递服务中心、天府新区水印城、1+超市(大市场店)、高新区怡馨家园
2月20日:高新区锦尚西二路华府文具、梵音瑜伽(成都悠方购物中心店)、德瑞堂大药房(四河路店)、子宸什夹婆乌鸡米线(四河路店)、天府新区四河小区(含菜鸟驿站)、四川宝石花医院、红万家超市(四河路店)、成华区三友路筷子派对美蛙馆、青羊区铜丝街26号幽曼足浴、温江区儒风明宇丽呈酒店、高新区海思科广场、高新区名著司南小区北门、天府新区华阳街道成都渝都商务宾馆
2月21日:天府新区华阳街道刚砂锅、高新区海思科广场、温江区儒风明宇丽呈酒店
2月22日:温江区儒风明宇丽呈酒店
2月25日公布活动轨迹:
2月16日:棕榈泉国际中心(天府大道中段199号)
2月17日:棕榈泉国际中心(天府大道中段199号)
2月18日:棕榈泉国际中心(天府大道中段199号)、可可超市(世纪城路店)
2月19日:高新区海思科广场、高新区中德·英伦城邦仁医堂中医馆及小吃街
2月20日:整点儿地道东北菜馆(世纪城路店)、天府新区华阳街道中兴下街85号成都渝都商务宾馆、1+家超市(中德·英伦城邦店)、高新区海思科广场、高新区海思科广场附近小吃街、高新区乐活公社(含小区内菜鸟驿站)、6+1超市(乐活公社小区内)
2月21日:高新区海思科广场、1+家超市(中德·英伦城邦店)、天府新区华阳街道中兴下街85号渝都商务宾馆、6+1超市(乐活公社小区内)、高新区乐活公社(含小区内菜鸟驿站)
2月26日公布活动轨迹:
2月17日:高新区海思科广场、霸道烤官火盆烧烤(华阳店)、天府新区协和下街聚仙阁茶府
2月18日:高新区海思科广场、七掌柜自助火锅(华阳店)、高新区名著司南7栋负一层聚友茶坊
2月19日:高新区海思科广场、高新区中德·英伦联邦仁医堂中医馆、高新区中德·英伦城邦K区小吃街(含优吉卤夫)
2月20日:高新区海思科广场、整点儿地道东北菜馆(世纪城路店)、天府新区华阳街道成都渝都商务宾馆、澜润私厨(广都店)
2月21日:天府新区华阳街道成都渝都商务宾馆、泉源堂智慧药房(新程大道店)、高新区中德·英伦城邦K区小吃街(含优吉卤夫)、川投大厦 (武侯区临江西路1号)
2月22日:四川投资大厦(高新区天泰路122号)、川投大厦 (武侯区临江西路1号)
2月23日:川投大厦 (武侯区临江西路1号)
2月27日公布活动轨迹:
2月16日:中国石化(宏川加气站,金堂县成金大道17号)、顺河街209号附5号鸟语林茶坊
2月19日:中国石油加油站(金堂石子岭站,金堂县迎宾大道二段456号)
2月21日:四川投资大厦南楼(高新区天泰路112号)、RELX(雅和南二路店)
2月22日:四川投资大厦南楼(高新区天泰路112号)
德阳市本土病例活动轨迹>>
2月24日公布活动轨迹:
市内轨迹信息:
2月20日:13:12广汉市三水镇鸡杂面馆,14:04广汉市三水镇新冠疫苗临时接种点。
2月21日:8:38广汉市三水镇鸡杂面馆,9:00广汉市三水镇卫生院核酸采样点,17:41广汉市三水镇菜市场。
2月23日:11:54广汉市三水镇温心药品有限公司,12:05广汉市三水镇四姐副食经营部,13:20德阳经开区通威公司。
市外轨迹信息:
2月21日:11:40绵阳市四川铁骑力士实业公司旁永兴镇花园涂米粉店,12:00绵阳市永兴镇永发超市、绵阳市四川铁骑力士实业公司。
2月22日:10:00眉山市仁寿县谢安镇新民村11组牛场,15:57绵阳市永兴镇西城国际大茶坊,19:30绵阳市永兴镇冯氏烧鸡公铜火锅腊排骨店,22:00绵阳市永兴镇西城国际大茶坊。
2月23日:00:39绵阳高新区麗枫酒店。
2月25日公布活动轨迹:
2月22日13时许与无症状感染者1在绵阳市活动。
2月23日9时许、12时许在旌阳区实验幼儿园(分园),21时许在旌阳区天山北路南木三生咖啡店外。
2月23日13时许在绵阳市活动。
2月24日居家未外出,当日作为密切接触者被纳入隔离观察。
绵阳市本土病例活动轨迹>>
2月24日公布活动轨迹:
2月20日自驾来绵,22时许入住高新区丽枫酒店。
2月21日12时到高新区永兴镇永发路马记面馆,13时许到高新区永兴镇西城国际大茶坊二楼,19时许到高新区万州烤鱼(永兴店),20时许自驾回高新区丽枫酒店。
2月22日12时到高新区永兴镇一品砂锅,14时许到高新区永兴镇西城国际大茶坊四楼,19时许到高新区永兴镇冯氏烧鸡公铜火锅腊排骨店,21时许到高新区永兴镇西城国际大茶坊四楼。
2月23日零时入住高新区丽枫酒店,12时许到高新区永兴镇兴业南路土娃砂锅,14时许到高新区永兴镇西城国际大茶坊二楼,18时许到高新区万州烤鱼(永兴店),20时许入住高新区新川首座酒店。
2月25日公布活动轨迹:
2月21日,16时自驾到高新区永兴镇西城国际大茶坊四楼,18:30自驾到高新区永兴镇永安路田园酒寨,21时自驾到高新区永兴镇中心巷26号。
2月22日,8时到高新区永兴镇笑三多包粥坊,9时到安州区花荄镇绵阳市商业银行,12时到高新区永兴镇一品砂锅,13时到高新区西城国际大茶坊四楼,19时到高新区永兴镇冯氏烧鸡公铜火锅腊排骨店,21时到高新区永兴镇西城国际大茶坊四楼。
2月23日,零时返回高新区永兴镇中心巷26号,8时到高新区永兴镇香雪海米粉店,8时30分到高新区永兴镇永安路远康禽业公司,10时30分到江油市厚坝镇四川正大蛋业养殖基地,12时30分到高新区永兴镇植物园,18时30分到高新区永兴镇一品砂锅,饭后返回永兴镇中心巷26号。
眉山市本土病例活动轨迹>>
2月22日-24日,仁寿县谢安镇新民村11组黎凌生态农庄、谢安镇新民村12组家中。
关注以下重点地区
如果您近期有以下地区的旅居史,请第一时间向村(社区)、单位或入住酒店报备,配合做好各项疫情防控工作。

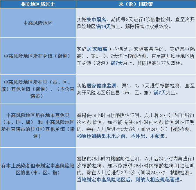
来(返)川政策小贴士

温馨提示
来(返)川人员要主动参与疫情防控工作,积极履行防控义务,做好个人防护,配合落实疫情防控措施。
居家隔离期间,要单独居住或单间居住,使用单独卫生间,足不出户,拒绝一切探访,每日自行测量2次体温,如果出现发热、干咳、乏力、嗅(味)觉减退、鼻塞、流涕、咽痛、结膜炎、肌痛和腹泻等症状,第一时间主动向村(社区)报告,及时闭环转运到医院就诊。
居家健康监测期间,非必要不外出,外出时做好个人防护,不上班,不进入宗教场所、宾馆酒店、博物馆、歌舞游艺休闲娱乐场所、棋牌室(麻将馆)、旅游景区景点、互联网上网服务营业场所、交通场站、商超、农贸市场、村委会(社区居委会)、村活动室(社区活动室)、党群服务中心、药店、企事业单位等公共场所,不得乘坐飞机、火车、客运班车、地铁等公共交通工具,避免参加聚集性活动,每日自行测量2次体温,如果出现发热、干咳、乏力、嗅(味)觉减退、鼻塞、流涕、咽痛、结膜炎、肌痛和腹泻等症状,第一时间主动向村(社区)报告,做好个人防护,及时到医院就诊。
成都“黄码”人员核酸检测
定点医疗机构名单
(点击查看大图)


成都“黄码”患者医疗服务
定点医疗机构名单
(点击查看大图)

