天下
>
天下
> 正文
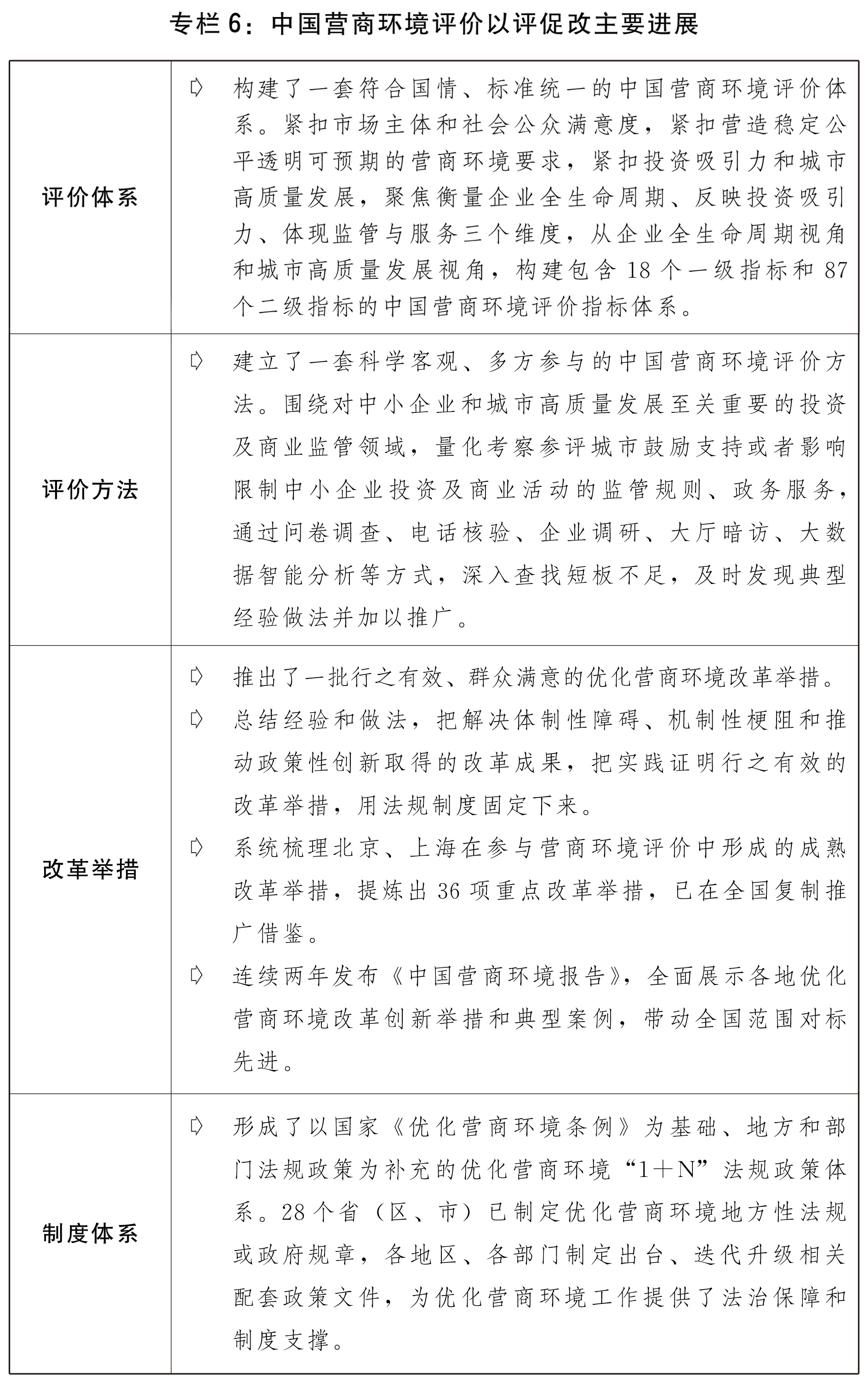
(图表)[两会受权发布]关于2021年国民经济和社会发展计划执行情况与2022年国民经济和社会发展计划草案的报告(专栏6)
2022-03-13 18:28:49
来源:
新华社
编辑:
新华社图表,北京,2022年3月13日 图表:关于2021年国民经济和社会发展计划执行情况与2022年国民经济和社会发展计划草案的报告(专栏6) 新华社发
编辑推荐
视觉焦点
四川也有专属的“公路之歌”了
四川舞团吉尔吉斯斯坦“出道”记丨灵感中国Inspiration
他造了个AI“向导”,带世界见四川丨灵感中国
广元,沿着蜀道走向世界丨21城开局问答·观城
C视频|春假首日 成都迎来“双向奔赴”客流高峰
排行榜