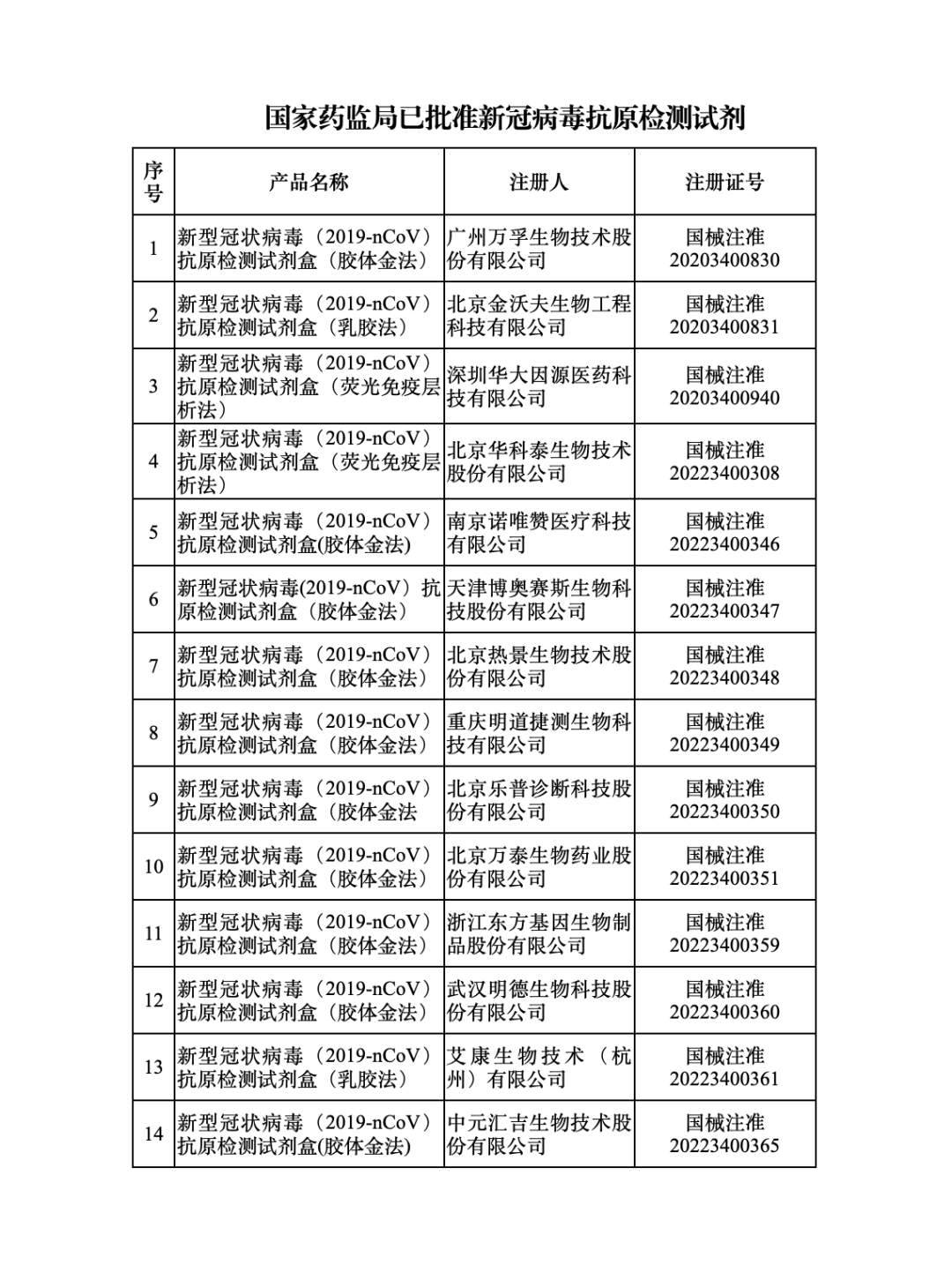
国家药监局已批准14个新冠病毒抗原检测试剂

2022-03-18 11:16:28来源:人民日报客户端编辑:

记者今天从国家药监局了解到:3月17日,经国家药监局审查,批准1个新冠病毒抗原检测试剂产品。截至3月17日,国家药监局已批准14个新冠病毒抗原检测试剂产品。

新冠病毒抗原检测试剂适用于《新冠病毒抗原检测应用方案(试行)》(联防联控机制综发〔2022〕21号)规定的人群。

药品监督管理部门将加强相关产品上市后监管,保护患者用械安全。


    编辑推荐