
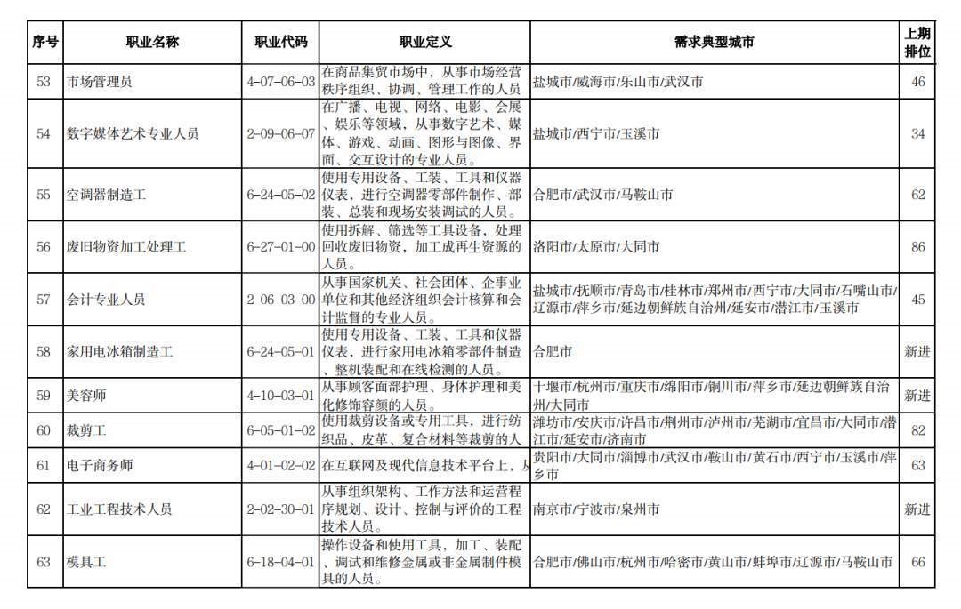
4月27日,人社部发布2022年第一季度全国招聘大于求职“最缺工”的100个职业排行。其中,营销员、餐厅服务员、商品营业员、车工、保安员、客户服务管理员、快递员、保洁员、家政服务员、包装工位列前十。
据介绍,100个职业中,36个属于第六大类——生产制造及有关人员,36个属于第四大类——社会生产服务和生活服务人员,24个属于第二大类——专业技术人员,3个属于第三大类——办事人员和有关人员,1个属于第一大类——党的机关、国家机关、群众团体和社会组织、企事业单位负责人。
与2021年第四季度相比,招聘需求回升较慢,制造业缺工状况持续,电子信息产业需求回升明显,“通信工程技术人员”“半导体分立器件和集成电路装调工”“计算机硬件工程技术人员”“计算机网络工程技术人员”等职业新进排行,缺工程度加大。排行“前十”职业保持稳定,排位略有变化。