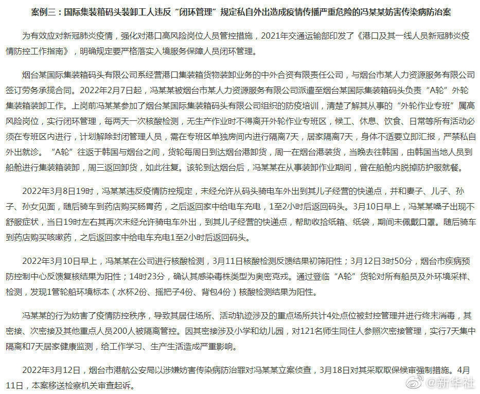
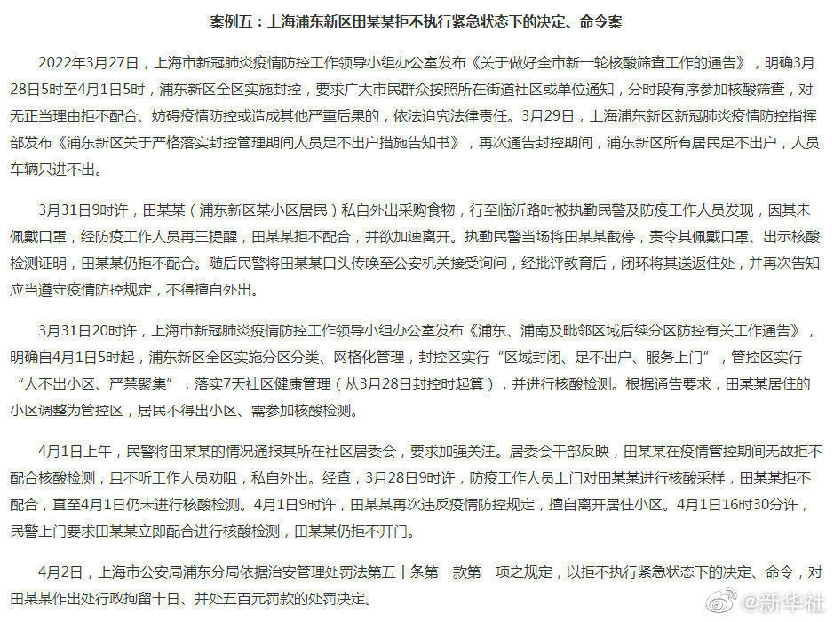
两部门联合发布涉疫违法犯罪典型案例

2022-04-29 11:00:41来源:新华社微博编辑:覃贻花

29日,最高人民检察院、公安部联合发布依法惩治妨害疫情防控秩序违法犯罪典型案例,这也是最高检发布的第十七批涉新冠肺炎疫情典型案例。6起典型案例中,包括“初筛阳性仍乘坐动车导致疫情传播的曾某某妨害传染病防治案”“编造传播虚假疫情信息引发群众抢购的李某某编造、故意传播虚假信息案”等。(记者刘硕、熊丰)

    编辑推荐