
2022年,我省将从普通高等学校毕业生中为解放军和武警部队直接招收军士(简称直招军士)。直招军士工作原则上与义务兵征集同步组织实施,8月1日开始,9月16日起组织报到入营,9月30日招收工作结束,网上报名时间截止8月1日。
一、招收对象和条件
招收对象为全日制普通高等学校毕业生,所学专业符合部队专业需要,年龄不超过24周岁(1998年1月1日以后出生),志愿至少服现役满5年,具有专科以上学历,其所学专业在就读的高校已经开展职业技能鉴定的,应当取得中级以上职业资格证书。政治条件和体格条件分别按照《军队征集和招录人员政治考核规定》《应征公民体格检查标准》及有关规定执行。
优先招收中共党员、省级以上劳动模范、国家科技进步奖获得者、军人子女、烈士子女;其余对象逐一考察以下8个层级因素,区分专业、梯次比较、综合衡量、择优确定:①按照“双一流”大学、一本、二本、专科毕业生的顺序排定基本优先位次;②取得职业资格认证等级高、数量多的优先;③二次入伍的优先;④全省优质兵员预征预储试点毕业生优先;⑤应届毕业生优先;⑥少数民族及少数民族地区户籍的优先;⑦省政府认定的81个革命老区县户籍的优先;⑧明确表态愿意到艰苦边远地区服役的优先。在指定院校对口招收的,根据学历层次、在校期间的专业课成绩、取得职业资格证书等情况,择优确定招收对象。
二、招收专业
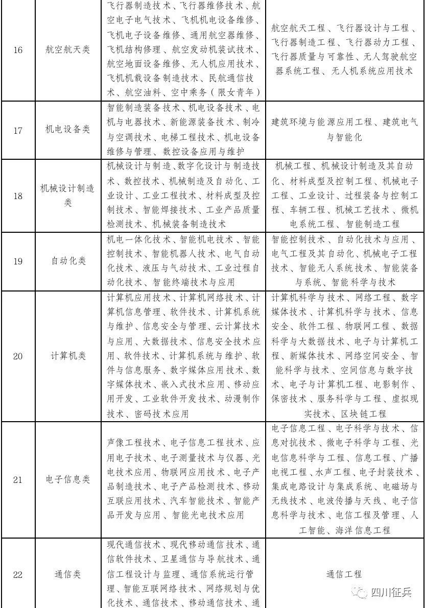
今年我省共计划招收航空航天、机电设备、机械设计制造、自动化、计算机、电子信息、通信等40个专业大类,详细专业分布见附表。
三、报名方式
直招军士采取网上报名,普通高等学校毕业生可登录“全国征兵网”(网址:https://www.gfbzb.gov.cn)查询招收专业分布情况,符合专业范围和招收条件的,通过“招收军士”端口进行报名。其中,女军士面向成都航空职业技术学院和四川音乐学院定向招收,人数不足时再从符合条件的女义务兵中择优选拔。
合格人员因专业名额限制未被招收的,可以同时参加今年下半年义务兵征集并享受优先批准入伍政策。已经被确定为预招收对象后因个人原因放弃的,不再享受义务兵优先征集政策。
四、招收程序
直招军士按照网上报名、资格审查、体格检查、政治考核、综合测评、批准入伍、交接运输的程序办理。县(市、区)人民政府征兵办公室负责组织对报名人员进行体格检查、政治考核和综合测评,通常于8月中旬前完成,具体时间以各县(市、区)人民政府征兵办公室通知为准。
五、相关政策
1.家庭享受军属优待:经直接招收入伍的军士,由批准入伍的县(市、区)征兵办公室发放《应征公民入伍通知书》,其家庭享受军属待遇。
2.享受学费补偿:对直接招收为军士的普通高等学校毕业生,入伍时对其在校期间缴纳的学费实行一次性补偿或获得国家助学贷款实行代偿。学费补偿或国家助学贷款代偿金额,按学生实际缴纳的学费或获得的国家助学贷两者金额较高者执行,据实补偿或者代偿,本专科学生每人每年最高不超过12000元、研究生每人每年最高不超过16000元。
3.可以选拔为军官:直招军士在服役期间表现优秀、符合有关规定的可以按计划选拔为军官。
4.授予军士军衔:直招军士入伍后首次授衔级别,由所在部队按照审批权限下达军士任职命令,并授予相应军衔,按照相应的工资标准发放工资。招收的普通高等学校毕业生,其高中(中职)毕业后在国家规定学制内在校就读的年数视同服现役时间;其中,普通本科毕业生入伍后授予下士军衔,服役满1年后授予中士军衔;高职(专科)毕业生入伍后授予下士军衔,服役满2年后授予中士军衔。
5.服役年限:直招军士应当至少服现役满5年,鼓励长期稳定服役。
6.岗位分配:入伍后进行入伍训练和岗前培训,主要进行与军士所从事专业相关的适应性训练,培训结束后,按照专业对口、招用一致的原则,分配到相应的岗位。
7.退役安置:直招军士退出现役,按照国家和军队有关规定发给退役金和补助费,根据服现役经历和本人意愿分别采取逐月领取退役金、自主就业、安排工作、退休、供养等方式安置。
四川省2022年直接招收军士专业
本文来源:四川省人民政府征兵办公室