天下
>
天下
> 正文
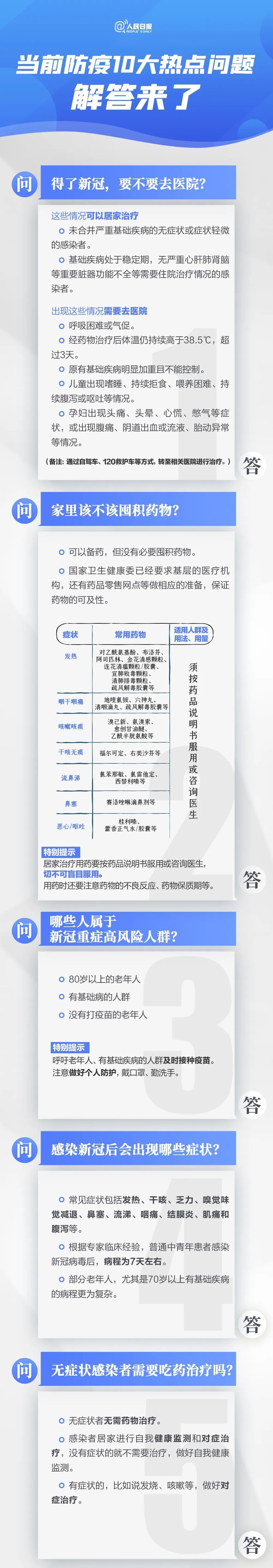
传阅!当前防疫10大热点问答
2022-12-10 08:40:14
来源:
人民日报客户端
编辑:余义勇
编辑推荐
视觉焦点
长江水下89米开高铁 这条超级隧道有多硬核?丨灵感中国
川味Rap馆:别让你的“自由”越过我的鼻尖丨天府新视界
美出圈!成都这条街藏着三角梅花瀑 随手拍都是大片
四川石窟的“意”外守护者When Italy Meets Sichuan Grottoes
电影《四渡》即将上映
排行榜