天下
>
天下
> 正文
高速不免费,元旦四川交通出行指南来了!
2025-12-24 16:03:41
来源:
四川省交通运输厅
编辑:覃贻花
马上就到元旦了
四川省交通运输厅发布
元旦四川交通出行指南
有出行计划的小伙伴注意
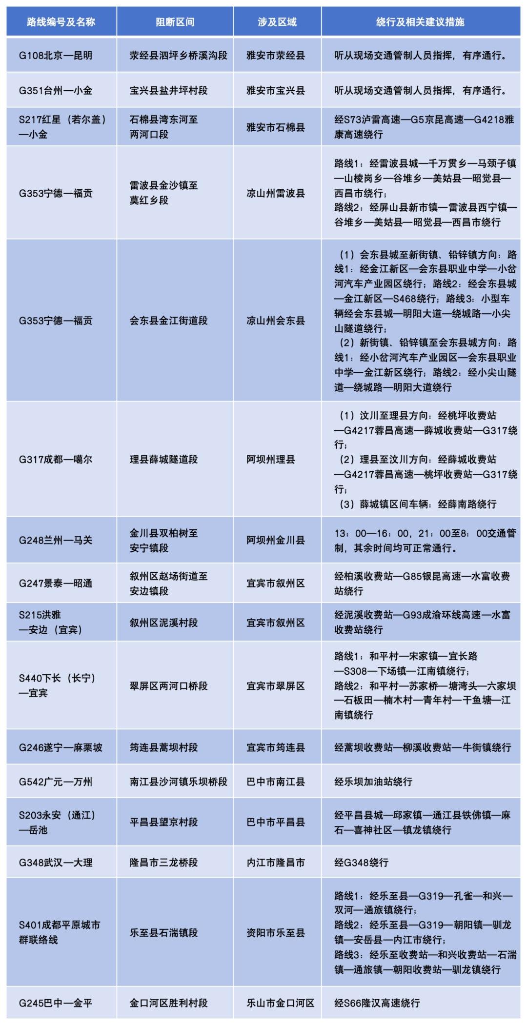
2026年元旦假期高速公路通行不免费
另外
哪些路段、哪些时段最拥堵?
一起来看
·
编辑推荐
视觉焦点
雅安:神奇中医在“出海”丨灵感中国Inspiration
冬至来临 羊肉飘香成都小关庙羊肉汤一条街备桌备菜迎客流
真火了!老外都来打卡“凉山汉堡”丨灵感中国Inspiration
视频丨故宫,下雪了
C视频丨温馨!绵竹拍到大熊猫妈妈带崽巡山
排行榜