
为贯彻落实党中央、国务院关于加快构建数据基础制度的决策部署,培育全国一体化数据市场,我们研究起草了《数据产权登记工作指引(试行)》(公开征求意见稿),现向社会公开征求意见。
此次征求意见的时间为2026年4月3日至2026年4月19日。欢迎社会各界人士提出意见,请通过电子邮件方式将意见发送至zhidujianshechu@nda.gov.cn,并注明单位名称、姓名和联系方式。下一步,我们将通过试点方式推动落实。
感谢您的参与和支持!
附件:《数据产权登记工作指引(试行)》(公开征求意见稿)
国家数据局综合司
2026年4月3日
附件
数据产权登记工作指引(试行)
(公开征求意见稿)
第一章 总则
第一条 制定目的
为建立健全数据产权制度,构建全国统一的数据产权登记体系,培育全国一体化数据市场,根据《中华人民共和国民法典》《中华人民共和国数据安全法》等法律法规,制定本指引。
第二条 适用范围
中华人民共和国境内开展的数据产权登记活动及其管理参照本指引进行。
本指引适用于数据资源、数据产品等各类形态数据的数据产权登记。
第三条 用语含义
本指引所称数据产权,是指权利人对特定数据享有的财产性权利,包括数据持有权、数据使用权、数据经营权等。
本指引所称数据持有权,是指权利人自行持有或委托他人代为持有合法获取的数据的权利。
本指引所称数据使用权,是指权利人通过加工、聚合、分析等方式,将数据用于优化生产经营、形成衍生数据等的权利。
本指引所称数据经营权,是指权利人通过转让、许可、出资或依法设立担保等有偿或无偿的方式对外提供数据的权利。
本指引所称数据产权登记,是指数据产权登记机构按照本指引对数据的描述、来源、权利内容等进行审查,记载数据权利归属等信息,并出具登记凭证的行为。
本指引所称登记机构,是指由国家数据管理部门遴选确定,纳入全国数据产权登记机构目录,开展数据产权登记活动的法人。
本指引所称登记申请人,是指向登记机构申请办理数据产权登记的自然人、法人和非法人组织。
第四条 登记原则
开展数据产权登记活动应当遵循平等自愿、规范统一、公平诚信、便捷高效的原则。
第五条 管理职责
国家数据管理部门负责全国数据产权登记相关管理工作。具体职责包括:建立健全全国统一的数据产权登记制度,试点完善数据产权登记机构监管规则、登记细则等;指导和监督全国的数据产权登记活动;管理国家数据产权登记服务平台;法律法规规定的其他职责。
省级数据管理部门负责本行政区域内的数据产权登记相关管理工作。具体职责包括:推荐本行政区域内的登记机构;指导和监督本行政区域内的数据产权登记活动;法律法规规定的其他职责。省级数据管理部门可委托市级数据管理部门开展具体工作。
第六条 登记平台
国家数据产权登记服务平台面向全国,提供统一的数据产权登记公示、登记结果查询核验、异议申请等服务,支撑登记机构管理等事宜。
第二章 登记机构
第七条 登记机构的基本条件
登记机构应当具备以下基本条件:
(一)在中华人民共和国境内依法成立、运营状况良好的企事业单位等法人,其中,企业法人的实缴注册资本不得低于一亿元;
(二)有固定办公场所及满足业务需求的基础设施;
(三)有二年以上数据流通服务经验;
(四)有完善的治理结构、登记业务管理制度、数据安全管理制度、数据安全风险处置预案和服务退出保障预案;
(五)配备专职审查团队,专职审查团队成员应当具备数据、法律等相关领域的专业资质和三年以上工作经验;
(六)建成支撑数据产权登记业务的信息系统,完成信息系统网络安全等级保护三级或以上备案,具备与国家数据产权登记服务平台对接的基础条件;
(七)近三年内无不正当竞争、经营异常等行为,且无重大违法违规记录。
第八条 登记机构遴选的原则
登记机构经省级数据管理部门推荐,由国家数据管理部门遴选确定。遴选确定的登记机构,纳入全国数据产权登记机构目录,向社会公开,并接入国家数据产权登记服务平台。
第九条 登记机构遴选的程序
省级数据管理部门应当按下列要求开展推荐工作:
(一)组织有条件的企事业单位等法人进行申报;
(二)进行材料初审、专家评审、集体决策等,确定推荐名单,并提交至国家数据管理部门。
经国家数据管理部门遴选确定为登记机构的,由省级数据管理部门组织其在国家数据产权登记服务平台提交登记机构信息。
第十条 登记机构开展登记业务的一般要求
登记机构可全国执业。登记机构应当按照以下要求开展登记业务:
(一)公开、公平、公正地开展数据产权登记;
(二)妥善保存登记资料,保存期限不得少于二十年;
(三)及时、准确公开数据产权登记流程、收费标准、投诉渠道等,提高工作透明度,接受社会监督;
(四)运营和维护支撑数据产权登记业务的信息系统,并做好与国家数据产权登记服务平台的对接;
(五)建立信息报送制度,按照数据管理部门要求及时报送数据产权登记有关情况;
(六)对登记申请人提供的材料承担保密义务,并采取必要措施保障数据安全,不得泄露和非法使用;
(七)不得开展影响登记公正性、独立性的活动,不得从事以营利为目的的数据提供活动,不得作为登记申请人在本登记机构申请登记;
(八)应努力提高登记服务能力,降低登记成本,为登记申请人提供价格合理的登记服务,不得强制捆绑其他收费项目。
第十一条 登记机构的管理
省级数据管理部门应当加强对登记机构的管理,可基于监管需要,以督导、约谈等方式指导登记机构依法依规开展数据产权登记业务;对登记机构违法违规开展数据产权登记业务的情况,应会同相关部门予以核查,采取有效措施,妥善处置;对涉嫌犯罪的线索,应依法移送相关部门处理。
登记机构住所地省级数据管理部门对登记机构进行日常管理,接受并处理社会公众对登记活动提出的意见。登记机构异地执业时存在违法违规行为的,由执业地省级数据管理部门商住所地省级数据管理部门协同管理。存在不同意见且经协商无法达成一致的,由国家数据管理部门指导解决。
国家数据管理部门制定登记机构年度考核标准,对考核情况进行检查。登记机构应当于每年3月31日前向其住所地省级数据管理部门报告上一年度数据产权登记业务开展情况,并确保所报资料真实、准确、完整。登记机构住所地省级数据管理部门对登记机构进行年度考核,并于每年4月30日前将考核结果和相关材料报送国家数据管理部门。
第十二条 登记机构的信息变更
登记机构有以下情形之一的,应在五个工作日内报省级数据管理部门,经审核确认后,于五个工作日内在国家数据产权登记服务平台更新:
(一)名称变更的;
(二)住所变更的;
(三)企业法人的注册资本变更的;
(四)法定代表人或企业法人的控股股东、实际控制人变更的;
(五)其他可能影响登记业务正常开展的重大事项。
第十三条 登记机构的退出
登记机构退出数据产权登记业务的,应当提前二个月以上向其住所地省级数据管理部门报告,提交退出方案。登记机构住所地省级数据管理部门应当自收到登记机构的报告及退出方案之日起二十个工作日内,对退出方案作出决定;同意退出的,应当自同意退出之日起五个工作日内将有关情况报送国家数据管理部门。国家数据管理部门审核同意后,通过国家数据产权登记服务平台向社会公布,并调整全国数据产权登记机构目录。
登记机构退出数据产权登记业务的,登记机构法人依然存续的,由其保存资料,并承担相应责任;登记机构被合并的,由合并后存续的机构或者新设的机构保存资料,并承担相应责任;登记机构破产或解散的,由省级数据管理部门指定其他机构代为保存数据产权登记资料,并妥善处理相关事宜。
登记机构退出数据产权登记业务的,其开展数据产权登记业务期间所核发的数据产权登记凭证不受影响。
第三章 登记程序
第十四条 登记程序
数据产权登记按照申请、受理、审查、公示、异议处理、信息存证、凭证核发等程序开展。
第十五条 登记对象
能在市场中流通的数据,均可开展数据产权登记。涉及公共数据资源的,按照以下情形处理:
(一)党政机关在依法履行职责过程中收集和产生的各类数据,以及基于履行职责需要,委托或授权其他企事业单位代为收集的数据,不进行数据产权登记;
(二)公共数据资源授权运营后,对于开发形成的公共数据产品和服务,应在公共数据资源登记平台完成登记后,开展数据产权登记;
(三)供水、供气、供热、供电、公共交通等公用企事业单位,在提供公共服务过程中产生的数据,除另有规定外,可进行数据产权登记。
第十六条 登记申请
登记申请人根据自愿原则,自行或者委托他人向登记机构申请数据产权登记,应提交登记申请表,以及数据来源、数据产权归属等佐证材料。提交的材料应当真实、准确、完整,不得有虚假记载、误导性陈述或重大遗漏。
第十七条 登记受理
登记机构收到数据产权登记申请材料,应当按照下列情况办理,并于三个工作日内告知受理结果:
(一)申请材料错误、不齐全或者不符合规定的,应当书面告知不予受理并一次性告知需要补正的全部材料及补正期限;登记申请人未按期补正的,视为未提出申请;
(二)申请材料齐全、符合规定的,或者按照要求提交全部补正材料的,应当受理并书面告知登记申请人。
登记机构无正当理由不得拒绝受理。受理登记申请的时间为登记机构告知登记申请人受理之日。
登记机构未按照前述规定书面告知登记申请人不予受理的,视为受理。告知期限届满后的第一个工作日视为受理登记之日。
第十八条 登记审查原则
登记机构受理数据产权登记申请后,应当对数据描述的准确性、数据来源的合规性、数据产权的明确性等进行合理审慎的审查。登记机构可以要求登记申请人补充佐证材料,必要时可以向利害关系人或其他有关主体核实。
第十九条 数据描述准确性审查
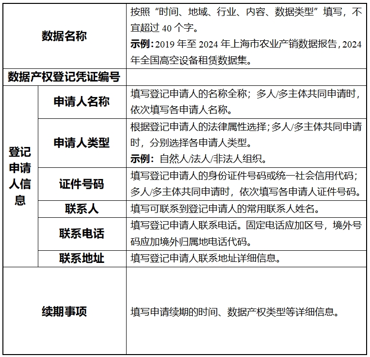
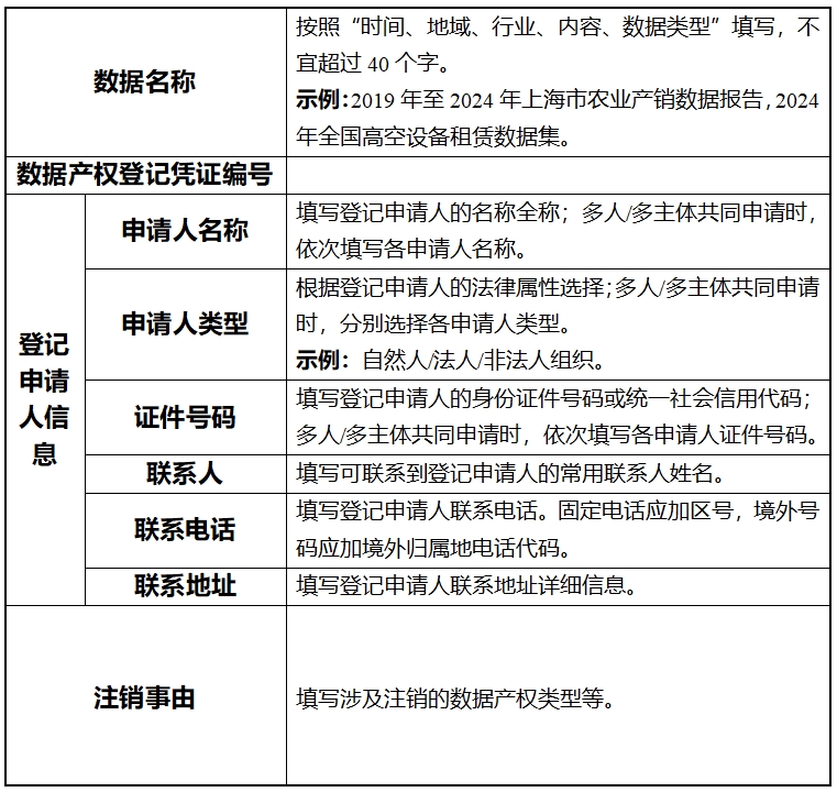
登记机构审查数据描述准确性时,应重点审查数据名称是否简洁、准确、无歧义。数据名称原则上包含时间、地域、行业、内容、数据类型等。
第二十条 数据来源合规性审查
登记申请人对违法违规获取的数据不享有数据产权。登记机构审查数据来源合规性时,应审查以下情况:
(一)对于采集生成的数据,应审查采集行为是否合法合规;
(二)对于协议取得的数据,应审查相关协议中是否约定登记申请人享有相关数据产权;
(三)对于通过自动化程序收集的公开数据,应审查登记数据是否属于公开数据,登记申请人收集数据的手段、方式是否合法合规;
(四)对于衍生创造的数据,首先审查登记申请人是否享有原始数据的使用权;其次审查相关协议中是否约定衍生数据的产权归属,若无明确约定,则审查与原始数据在内容、形式、结构等方面是否存在实质性显著差异,是否具有显著高于原始数据的价值;
(五)对于涉及个人信息的数据,应审查获取数据是否符合《中华人民共和国个人信息保护法》等法律法规要求;
(六)对于涉及重要数据的数据,应审查获取数据是否符合《中华人民共和国数据安全法》等法律法规要求。
第二十一条 数据产权明确性审查
登记机构应按下列要求审查数据产权明确性:
(一)数据处理者对其在自身或共同参与的生产经营活动中,不违反法律法规、合同约定前提下采集生成的数据,可登记持有权、使用权、经营权;
(二)各类主体基于民事合同授权他人采集由其促成产生数据的,有权获取或复制转移相关数据,可登记持有权、使用权、经营权;
(三)自然人对其合法采集、生成、获取的数据,可登记持有权、使用权、经营权;
(四)数据处理者落实国家数据分类分级保护制度要求,对在不非法侵入他人网络、不干扰网络服务正常运行、不破坏有效技术措施、不损害个人和组织合法权益前提下通过自动化程序收集的公开数据,可登记持有权和使用权;对在不实质性替代被收集方产品和服务等的前提下形成的数据产品,可登记持有权、使用权、经营权;
(五)多个数据处理者合作推进数据融合开发的,应按照合同约定登记相关权利;对已融合数据,合同对数据产权未约定或约定不明确的,各参与方均可登记持有权、使用权,在征得其他参与方同意的前提下可登记经营权;
(六)数据处理者对其享有使用权的数据,在保护各方合法权益前提下,通过利用专业知识加工、建模分析、关键信息提取等方式实现数据内容、形式、结构等实质改变,从而显著提升数据价值,形成衍生数据的,可登记该衍生数据的持有权、使用权、经营权;
(七)委托他人处理数据的,除法律另有规定或合同另有约定外,受托人对委托处理的原始数据、过程数据、结果数据等,不可登记持有权、使用权、经营权。
持有权、使用权、经营权互相独立,同一权利人可全部享有,也可享有其中一项或多项权利;对于同一数据的同一权利,不同权利人可同时享有且互不排斥。
第二十二条 不予登记的情形
经审查有下列情形之一的,登记机构应当不予登记,并书面告知登记申请人:
(一)数据涉及国家安全、国家秘密等;
(二)数据来源违反法律、行政法规规定;
(三)数据存在尚未解决的数据权属纠纷;
(四)登记申请人隐瞒真实情况或提供虚假证明;
(五)法律、行政法规规定不予登记的其他情形。
第二十三条 权利限制的记载
数据产权的行使受到以下限制的,应当以备注的方式予以记载:
(一)数据产权的行使期限、行使条件等有约定的;
(二)人民法院、人民检察院、公安机关及其他有权机关依法实施的查封等保全措施;
(三)行政主管部门因维护国家安全、公共利益做出的临时管制措施;
(四)登记机构认为有必要记载的其他事项。
第二十四条 登记公示
不存在第二十二条情形的,登记机构应当将登记申请人信息、数据名称、数据概述、权利限制的记载等在国家数据产权登记服务平台进行公示。有正当理由的,登记申请人可以向登记机构申请不公示,由登记机构结合实际情况确定。
公示期为五个工作日,自国家数据产权登记服务平台发布公示内容之日起计算。
第二十五条 公示期间的异议处理
对公示内容提出异议的,应当提供异议理由和相关材料。登记机构自收到异议之日起十个工作日内对异议进行调查,可以要求登记申请人解释说明,并及时作出处理决定。
在公示期内发现不应登记的,登记机构应当作出不予登记的决定。
第二十六条 登记信息存证
登记机构应当在国家数据产权登记服务平台上对登记过程中的重要事项和登记结果进行存证,包括但不限于登记申请人基本信息、数据基本情况、权利内容、权利限制等,确保登记信息不可篡改、登记过程可追溯、登记内容可查验。登记申请人可自愿提供数据水印、数据指纹等,供登记机构进行存证。登记事项自登记信息存证时完成登记。
第二十七条 凭证核发
登记机构完成登记时,应当按照国家数据产权登记服务平台提供的统一样式、统一编码要求制发凭证,并加盖登记机构的登记专用章(凭证样例及编码规则见附件6)。登记凭证内容与国家数据产权登记服务平台上存证的信息不一致的,以后者为准。
数据产权登记凭证自核发之日起生效,有效期一般不超过五年。需要续期的,应当办理续期登记。
第二十八条 登记时限
登记机构应当自受理登记申请之日起十个工作日内办结数据产权登记手续。因数据来源复杂、数据规模巨大等需要延长的,可适当延长,延长时间最长不得超过十个工作日。鼓励登记机构优化创新登记服务,提高登记效率,缩短登记时限。
登记过程中补充佐证材料、公示、异议处理的时间不计入前款规定的期限。
第二十九条 登记完成后的异议处理
异议申请人认为数据产权登记存在权属争议或登记错误的,可通过国家数据产权登记服务平台向登记机构提出异议。提出异议需要提交异议申请书、初步证据等材料。
登记机构审查异议材料是否齐全,材料齐全的,应于收到材料后的五个工作日内书面通知登记申请人。
登记申请人认可异议内容的,登记机构应当按程序变更登记内容或注销登记。
登记申请人不认可异议内容的,应当向登记机构提交相关说明材料,登记机构可以要求登记申请人、异议申请人配合开展调查,并提出异议处理结论。登记申请人、异议申请人认可处理结论的,登记机构应当根据处理结论相应处置。
登记申请人、异议申请人对登记机构的处理结论不服的,可以按约定向仲裁机构申请仲裁或向人民法院提起诉讼。登记机构应当根据人民法院、仲裁机构的生效法律文书进行处置。鼓励有条件的地方数据管理部门提供调解服务。
第三十条 登记资料的查询
登记申请人、利害关系人可以依法查询、复制必要的数据产权登记资料,登记机构应当提供。
有关国家机关可以依照法律、行政法规的规定查询、复制与调查处理事项有关的数据产权登记资料。
查询、复制数据产权登记资料的单位、个人应当向登记机构说明查询、复制目的,不得将获得的登记资料用于其他目的;未经权利人同意,不得泄露获得的登记资料。
第三十一条 登记凭证的使用和全国互认
在以下活动中,数据产权登记凭证可以作为数据产权归属和内容的证明:
(一)在数据流通交易中,将数据产权登记凭证作为数据产权的证明;
(二)开展数据入表、融资、入股等活动时,将数据产权登记凭证作为合法拥有或控制数据的证明;
(三)在数据相关争议及纠纷的解决中,将数据产权登记凭证作为权属认定的证据;
(四)在数据企业培育认定等支持政策中,将数据产权登记凭证作为判断企业数据情况的证明。
鼓励登记机构加强数据产权登记与数据质量评估、价值评估等的业务协同,在不影响登记公正性、独立性的前提下,为市场提供全流程服务。
数据流通服务机构在提供服务时,应当采信按照本指引核发的登记凭证,无正当理由,不得重复审查、重复收取费用。
第四章 登记类型
第三十二条 登记类型
数据产权登记包括初次登记、转让登记、变更登记、续期登记和注销登记。
第三十三条 初次登记
初次登记是指登记申请人在登记机构对特定数据的数据产权进行的第一次登记。
申请办理初次登记的,登记申请人应当提交初次登记申请表(参考模板见附件1)、登记申请人身份佐证材料、数据产权合法取得的佐证材料,以及数据样例和数据描述等材料。
对同一数据,办理初次登记后才可以办理其他类型登记,其他登记类型由办理初次登记的机构办理。
第三十四条 转让登记
转让方已进行初次登记,享有数据持有权、使用权、经营权,拟将全部或部分数据产权转移给受让方,且自身不再保留的,转让方、受让方共同申请转让登记。
申请转让登记的,登记申请人应当提交转让登记申请表(参考模板见附件2)、转让合同、初次登记凭证等材料。登记机构受理转让登记并审查通过的,应当相应调整转让方的数据产权登记凭证。
第三十五条 变更登记
不涉及权利主体、数据来源、权利类型等重大事项变更,有以下情形的,登记申请人可以申请变更登记:
(一)申请人身份信息,如名称、法定代表人、地址等变更;
(二)数据描述信息、数据时间跨度等情况有误或发生变化。
申请变更登记的,登记申请人应当提交变更登记申请表(参考模板见附件3)、初次登记凭证、变更内容佐证材料等。
第三十六条 续期登记
数据产权登记凭证有效期届满前六个月以内,登记申请人可以向登记机构申请续期登记。数据产权登记凭证的有效期届满且未申请续期登记的,登记凭证自动失效。
申请续期登记的,登记申请人应当提交续期登记申请表(参考模板见附件4)、初次登记凭证等。
第三十七条 注销登记
有以下情形的,登记机构对已登记数据产权进行注销登记:
(一)登记申请人申请注销;
(二)因数据销毁等导致原权利人的数据产权消灭;
(三)按照异议处理结果等,应当注销;
(四)法律、行政法规规定的其他情形。
申请注销登记的,登记申请人应当提交注销登记申请表(参考模板见附件5)、初次登记凭证以及登记机构要求提供的其他材料。登记机构发现登记凭证应当注销的,可以主动注销,并以适当方式告知原登记申请人。
第五章 法律责任
第三十八条 登记机构的责任
登记机构对登记结果的准确性依法承担责任。登记机构及其工作人员存在下列行为之一,情节较轻的,由登记机构住所地省级数据管理部门责令限期改正,并暂停其在国家数据产权登记服务平台发布登记信息;情节严重或拒不改正的,移出全国数据产权登记机构目录;构成违法犯罪的,依法承担相应的责任:
(一)因故意或者重大过失,对不符合登记条件的登记申请予以登记或登记错误的;
(二)篡改、毁损、伪造数据产权登记信息和登记凭证的;
(三)泄露数据产权登记资料、登记信息等,损害国家安全、公共利益、他人合法权益的;
(四)存在其他违法违规行为的。
登记机构实施上述行为,给他人造成损害的,依法承担损害赔偿等责任。登记机构承担责任后,有其他责任人的,可以依法向其他责任人追偿。
第三十九条 登记申请人的责任
登记申请人存在下列行为之一,给他人造成损害的,依法承担损害赔偿等民事责任;构成违法犯罪的,依法承担相应的责任:
(一)采用隐瞒真实情况、提供虚假材料等欺骗手段骗取登记的;
(二)故意通过重复登记,牟取不正当利益的;
(三)损害国家安全、公共利益、他人合法权益的;
(四)存在其他违法违规行为的。
第四十条 数据管理部门工作人员的责任
数据管理部门的工作人员在管理数据产权登记活动中滥用职权、玩忽职守、徇私舞弊的,依法依规承担相应的处罚或政务处分;构成犯罪的,依法承担刑事责任。
第六章 附则
第四十一条 与其他登记的衔接
在本指引施行前,已完成其他类型数据登记,有关审查事项与本指引要求一致的,登记机构可结合具体情况,简化审查程序。
第四十二条 “以上”“以内”的含义
本指引所称“以上”“以内”,包含本数。
附件1
初次登记申请表(参考模板)

附件2
转让登记申请表(参考模板)

附件3
变更登记申请表(参考模板)

附件4
续期登记申请表(参考模板)

附件5
注销登记申请表(参考模板)

附件6
数据产权登记凭证样例

数据产权登记凭证编码规则
凭证编码共15位,由字母及数字构成。编码规则为:按从左至右的顺序,由固定标识(2位)、地域(2位)、数据产权登记机构(1位)、数据产权赋码日期(6位)、数据产权登记流水号(4位)构成。


微信公众号截图